Duo Chat Group
🚀 Team Members
Engineering Manager & Engineers
Product, Design & Quality
| Name | Role |
|---|
Vision
The Duo Chat group is focused on developing GitLab Duo Chat as a platform by supporting other product groups and the wider community in integrating more capabilities. For more information on GitLab’s Duo Chat as a product category, please see our Product Category Direction page.
Technical Strategy
As our team is developing an LLM-driven Chat application to enhance interactions within the GitLab DevSecOps platform, our technical strategy is focused on estabilishing the key engineering aspects that will ensure its reliability, scalability, and effectiveness. We will expose this through guidelines and tools so contributing teams can benefit. Please see our Technical Strategy page for full details.
📚 Internal Processes
Host Systems
A host system is a platform where DuoChat is integrated. Below is a list of all currently existing host systems:
| Host System | Description | Repository Link |
|---|---|---|
| GitLab Web UI | Web-based user interface for DuoChat | https://gitlab.com/gitlab-org/gitlab |
| VS Code | The Visual Studio Code extension integrating DuoChat | https://gitlab.com/gitlab-org/gitlab |
| Visual Studio | The Visual Studio extension integrating DuoChat | https://gitlab.com/gitlab-org/editor-extensions/gitlab-lsp |
| JetBrains | The JetBrains IDE plugin for DuoChat | https://gitlab.com/gitlab-org/editor-extensions/gitlab-jetbrains-plugin |
Ownership and Maintenance of DuoChat Integrations
This defines the ownership and maintenance responsibilities for DuoChat integrations, detailing the roles of the DuoChat team and the Editor Extensions team.
| System part | Group Responsible |
|---|---|
| shared UI components in Duo-UI | group: duo chat |
| VS Code - Chat Webview | group: duo chat (support: editor extensions) |
| VS Code - Chat Business Logic | group: editor extensions |
| Visual Studio - Chat Webview (web page) | group: duo chat (support: editor extensions) |
| Visual Studio - Chat Business Logic | group: editor extensions |
| JetBrains - Chat Webview (web page) | group: duo chat (support: editor extensions) |
| JetBrains - Chat Business Logic | group: editor extensions |
Responsibilities
- Simple Component Updates: The UI component group (group: duo chat) is responsible.
- Complex Feature Integrations: The UI component group (group: duo chat) drives the integration, creating stubs for extension communication with dummy data. group: editor extensions supports the integration effort into IDE plugins.
- Breaking Changes: All breaking changes should be communicated early. Consider making new features optional whenever possible to prevent disruptions in IDE extension workflows.
Tools
- GitLab Duo Hosts Status Page: Tracks the GitLab UI & Duo UI version used by each host system.
UX Reviews
- Since Duo Chat doesn’t have a dedicated UX person, the UX experts from the AI Framework team will assist with our UX reviews.
- It’s encouraged to include a clear screencast with each MR. Reviewers should try to reproduce changes locally or, if that’s not feasible, schedule a sync-up to collaborate effectively.
- UX reviews will be aimed for every user-facing MR, as long as capacities allow. Availability will be communicated on the MR itself if there are any changes.
Planning Process
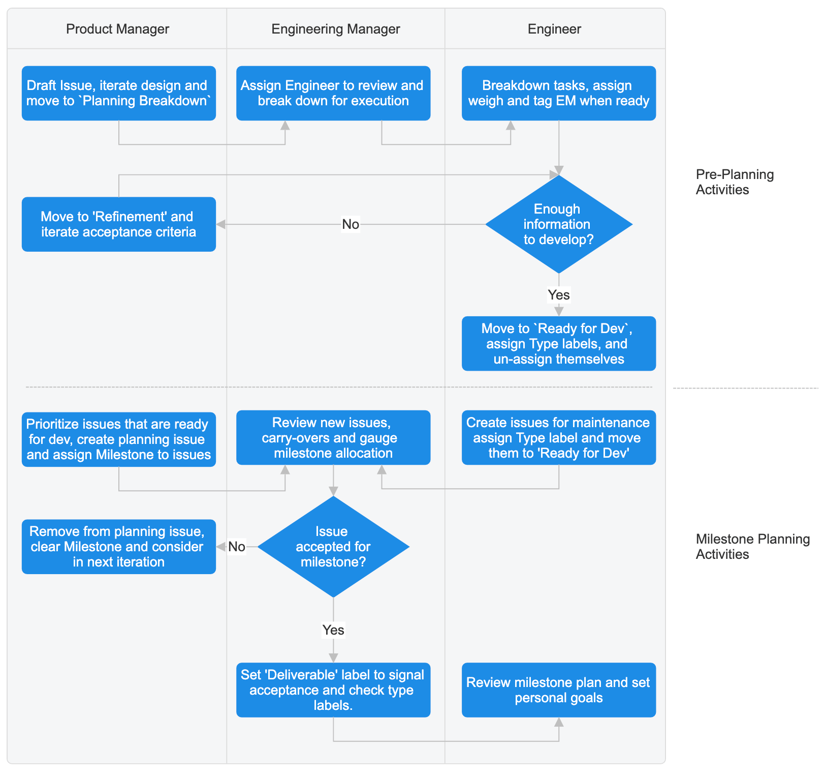
This flowchart describes the planning process for the Duo Chat team:

The top part of the chart is what we do prior to the formal milestone planning. Those pre-planning activities should happen in an ongoing continuous manner over time as new issues are created.
The bottom part of the diagram depicts what happens in the first two weeks of the calendar month, when we formally add issues for the milestone, assess the overall load and commit to the deliverables.
For the planning breakdown step, here are the questions that engineers should be able to answer before assigning a weight:
- Are the requirements clear, concrete and I fully understand what is expected to be delivered?
- Are the requirements comprehensive and cover some of the less obvious paths of execution? (i.e. those our of the “happy path” like edge cases, packaging, and error handling).
- Are considerations around non-functional requirements accounted for? i.e. Scalability, accessibility, compliance, security, instrumentation etc.
- Is the requirement around quality expectation and/or level of testing/evaluation clear and understood?
- Can I see a path to technical implementation that allows me to provide a reasonable estimation for the issue? i.e. are all technical unknowns resolved or manageable without any additional technical research spikes?
If the answer to any of these questions is ’no’, then the issue should be moved back to ~workflow::refinement.
Issue Estimation
This system should be used when estimating tasks, inspired by the former Foundations team’s weighting system.
- 0 - Little to no effort is required Something that would be quicker to do than it was to create the issue.
- 1 - Extra small The engineers feel they understand most requirements and consider it relatively easy, probably the smallest item in the milestone and mostly likely completed in one day.
- 2 - Small A little bit of thought, effort, or problem-solving is required, but the engineers have confidence in the requirements.
- 3 - Average Engineers have done this a lot; they know what needs to be done. There may be a few extra steps, but that’s it.
- 5 - Large This is complex work, or the engineers don’t do this very often. Most engineers will need assistance from someone else on the team. This is probably one of the largest items that can be completed within a milestone.
- 8 - Extra large This is going to take some time and research and probably more than one engineer to complete within the milestone. At this size, we should be looking at how we can split this into smaller issues/tasks.
- 13+ - Too large This issue is far too complex, large, or under-defined. Anything with a weight of this size should go back to
~workflow::refinementto be refined and split into more manageable chunks.
Troubleshooting Duo Chat
You can find a comprehensive runbook for troubleshooting Duo Chat issues in our Duo Chat Runbook Page.
If you notice any gaps, please feel free to reach out to the Duo Chat group or make an MR with your changes to the runbook.
How to Ask for Support From Duo Chat
Like with any other GitLab feature, the first line of support should be the GitLab support team and the engineer assigned to the Zendesk ticket. However, at times more expertise is required to resolve the customer concern and a Duo Chat engineer needs to be involved. This section outlines the process and expectations when requesting support from the team for customer support issues related to Duo Chat.
Before requesting help
Before reaching out for support, please first consider whether your inquiry is related to how Duo Chat works and the supported capabilities and/or requirements. That being the case, please review Duo Chat’s documentation.
If you have specific error codes reported by the user you may also review the troubleshooting page.
If you are a Support Engineer looking to investigate a problem reported by a customer, please go over the Duo Chat Runbook before reaching out to the development team. This will ensure the Duo Chat engineer can support you better once you do reach out for help.
Asking a general question
If you have a general question for which you can’t find your answer, then feel free to ask your question in the #g_duo_chat channel on Slack. In this channel, there are numerous stakeholders with an ample breadth of knowledge about Duo Chat’s usage and capabilities.
Duo Chat engineers monitor this channel regularly to offer support. Please keep in mind that engineers will do their best to support you and answer your questions from the top of their heads. However, if they need to do more research or address more complicated scenarios, it will be necessary to create a Duo Chat Support Issue (see next section).
Submitting a bug
Consider if your request actually pertains to a software bug. A bug is a gap in the functionality that Duo Chat supports and that should be addressed to make the user experience complete as per the functional specifications. In this case, instead of creating support issues, please create an issue of type ‘bug’ in the /gitlab project. Provide all the details for reproducing the problem and assign the group label to Duo Chat. You may ping the EM and PM for triage. Triaged bugs will be assigned to corresponding future iterations for resolution depending on their severity and other priorities of the team.
Create a support request issue
We like to use Issues when customers and their proxies need help from the Duo Chat Team which requires more than answering a simple question. This helps us prioritize work and make sure that we don’t lose history and maintain context when the Slack retention policy expires. These requests are created in the Duo Chat Support project.
Duo Chat engineers can assist with the creation of the issue by leveraging Slack workflow automation. Once a Slack thread is deemed a Support Issue (i.e. not just a general question), the engineer will suggest moving the conversation to a support request and create a draft of the issue out of the Slack thread. The individual requesting help can then add more details like Zendesk links, log files, and any other supporting evidence of the problem or question at hand.
Alternatively, if you know that you have a complex request, you may want to save time by opening the issue directly and then ping the team in Slack with the link. You may assign a priority label to your request. A Duo Chat team member or the PM will review this priority assignment during the triage of the issue. Please use the table below as a reference of priority levels and expected response times.
| Priority | Typically used for | Expected Resolution |
|---|---|---|
| P4 | General questions that can’t be easily answered on Slack by Duo Chat engineers off the top of their heads and will require a bit more investigation. Customer problems that are not urgent (i.e. they have an easy workaround, they are very niche or are experienced intermittently) | Within 1 week |
| P3 | Customer problems that are not widespread, but that have been escalated (i.e. key customer or tied to a significant business opportunity) | Within 72 hours |
| P2 | Customer problems that are time-sensitive, don’t have a workaround and are persistent. Plus, the problem is significantly blocking decisions or progress to be made on the customer side. | Within 36 hours |
| P1 | Duo Chat outages (SaaS or SM) | ASAP |
* Support Response times are based on team member availability during weekdays (excluding holidays) within regular business hours in the time zones where team members are located (AMER, EMEA and APAC). Outages and other urgent matters outside regular ream member availability should be channelled through GitLab’s incident management processes.
Support Engineer Pairing
While Duo Chat engineers are uniquely positioned to effectively address some of the more complex customer support issues, it is important to have GitLab support engineers involved in every request. This will help them get acquainted with these types of problems and provide them with a learning opportunity on how to debug and resolve them.
To this end, support engineers should be assigned to Duo Chat support issues. They are expected to follow along and collaborate with Duo Chat engineers to get to a resolution. Support Engineers’ involvement can also be very valuable in providing the necessary context of the customer and handling status updates and communications with the customer stakeholders.
🔗 Other Useful Links
📝 Dashboards (internal only)
- Duo Chat xAU, retention, event count, and response time (see also sister dashboards, e.g. Duo Chat CRM)
- Slash command usage and user counts
- Duo Chat Error Rate in Elastic
- Duo Chat Error Budget in Grafana
- Duo Feedback
- Duo Chat Question Categorization
- Chat QA Evaluation
- AI Gateway Reporting
7fc78b86)
Juan Silva
Dillon Wheeler
Eva Kadlecová
Senior Backend Engineer
Kaveh Nejad
Mark Chao
Shinya Maeda
Tetiana Chupryna
Tomáš Bulva