Please refer to the errata for this document, which may include some normative corrections.
This document is also available in these non-normative formats: XML, XHTML with visible change markup, Independent copy of the schema for schema documents, A schema for built-in datatypes only, in a separate namespace, and Independent copy of the DTD for schema documents. See also translations.
Copyright © 2004 W3C® (MIT, ERCIM, Keio), All Rights Reserved. W3C liability, trademark and document use rules apply.
XML Schema: Datatypes is part 2 of the specification of the XML Schema language. It defines facilities for defining datatypes to be used in XML Schemas as well as other XML specifications. The datatype language, which is itself represented in XML 1.0, provides a superset of the capabilities found in XML 1.0 document type definitions (DTDs) for specifying datatypes on elements and attributes.
This section describes the status of this document at the time of its publication. Other documents may supersede this document. A list of current W3C publications and the latest revision of this technical report can be found in the W3C technical reports index at http://www.w3.org/TR/.
This is a W3C Recommendation, which forms part of the Second Edition of XML Schema. This document has been reviewed by W3C Members and other interested parties and has been endorsed by the Director as a W3C Recommendation. It is a stable document and may be used as reference material or cited as a normative reference from another document. W3C's role in making the Recommendation is to draw attention to the specification and to promote its widespread deployment. This enhances the functionality and interoperability of the Web.
This document has been produced by the W3C XML Schema Working Group as part of the W3C XML Activity. The goals of the XML Schema language are discussed in the XML Schema Requirements document. The authors of this document are the members of the XML Schema Working Group. Different parts of this specification have different editors.
This document was produced under the 24 January 2002 Current Patent Practice (CPP) as amended by the W3C Patent Policy Transition Procedure. The Working Group maintains a public list of patent disclosures relevant to this document; that page also includes instructions for disclosing a patent. An individual who has actual knowledge of a patent which the individual believes contains Essential Claim(s) with respect to this specification should disclose the information in accordance with section 6 of the W3C Patent Policy.
The English version of this specification is the only normative version. Information about translations of this document is available at http://www.w3.org/2001/05/xmlschema-translations.
This second edition is not a new version, it merely incorporates the changes dictated by the corrections to errors found in the first edition as agreed by the XML Schema Working Group, as a convenience to readers. A separate list of all such corrections is available at http://www.w3.org/2001/05/xmlschema-errata.
The errata list for this second edition is available at http://www.w3.org/2004/03/xmlschema-errata.
Please report errors in this document to www-xml-schema-comments@w3.org (archive).
1 Introduction
1.1 Purpose
1.2 Requirements
1.3 Scope
1.4 Terminology
1.5 Constraints and Contributions
2 Type System
2.1 Datatype
2.2 Value space
2.3 Lexical space
2.4 Facets
2.5 Datatype dichotomies
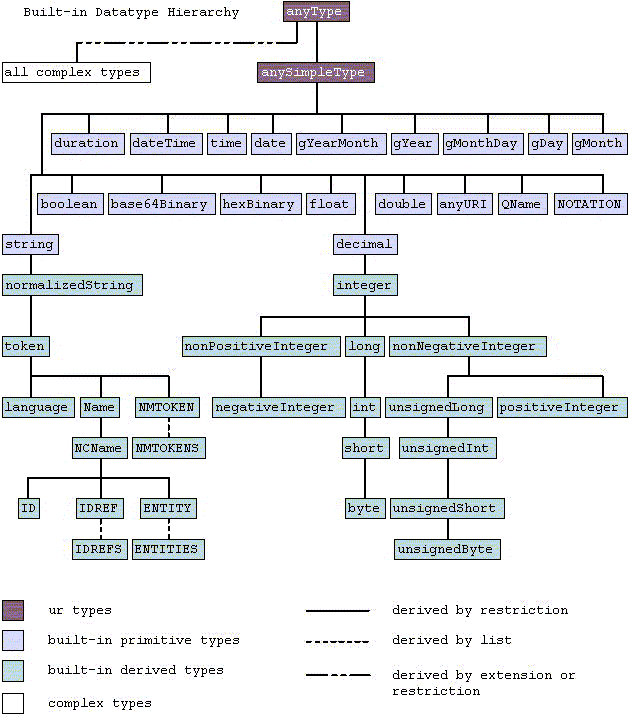
3 Built-in datatypes
3.1 Namespace considerations
3.2 Primitive datatypes
3.3 Derived datatypes
4 Datatype components
4.1 Simple Type Definition
4.2 Fundamental Facets
4.3 Constraining Facets
5 Conformance
A Schema for Datatype Definitions (normative)
B DTD for Datatype Definitions (non-normative)
C Datatypes and Facets
C.1 Fundamental Facets
D ISO 8601 Date and Time Formats
D.1 ISO 8601 Conventions
D.2 Truncated and Reduced Formats
D.3 Deviations from ISO 8601 Formats
E Adding durations to dateTimes
E.1 Algorithm
E.2 Commutativity and Associativity
F Regular Expressions
F.1 Character Classes
G Glossary (non-normative)
H References
H.1 Normative
H.2 Non-normative
I Acknowledgements (non-normative)
The [XML 1.0 (Second Edition)] specification defines limited facilities for applying datatypes to document content in that documents may contain or refer to DTDs that assign types to elements and attributes. However, document authors, including authors of traditional documents and those transporting data in XML, often require a higher degree of type checking to ensure robustness in document understanding and data interchange.
The table below offers two typical examples of XML instances in which datatypes are implicit: the instance on the left represents a billing invoice, the instance on the right a memo or perhaps an email message in XML.
| Data oriented | Document oriented |
|---|---|
<invoice> <orderDate>1999-01-21</orderDate> <shipDate>1999-01-25</shipDate> <billingAddress> <name>Ashok Malhotra</name> <street>123 Microsoft Ave.</street> <city>Hawthorne</city> <state>NY</state> <zip>10532-0000</zip> </billingAddress> <voice>555-1234</voice> <fax>555-4321</fax> </invoice> |
<memo importance='high'
date='1999-03-23'>
<from>Paul V. Biron</from>
<to>Ashok Malhotra</to>
<subject>Latest draft</subject>
<body>
We need to discuss the latest
draft <emph>immediately</emph>.
Either email me at <email>
mailto:paul.v.biron@kp.org</email>
or call <phone>555-9876</phone>
</body>
</memo>
|
The invoice contains several dates and telephone numbers, the postal abbreviation for a state (which comes from an enumerated list of sanctioned values), and a ZIP code (which takes a definable regular form). The memo contains many of the same types of information: a date, telephone number, email address and an "importance" value (from an enumerated list, such as "low", "medium" or "high"). Applications which process invoices and memos need to raise exceptions if something that was supposed to be a date or telephone number does not conform to the rules for valid dates or telephone numbers.
In both cases, validity constraints exist on the content of the instances that are not expressible in XML DTDs. The limited datatyping facilities in XML have prevented validating XML processors from supplying the rigorous type checking required in these situations. The result has been that individual applications writers have had to implement type checking in an ad hoc manner. This specification addresses the need of both document authors and applications writers for a robust, extensible datatype system for XML which could be incorporated into XML processors. As discussed below, these datatypes could be used in other XML-related standards as well.
The [XML Schema Requirements] document spells out concrete requirements to be fulfilled by this specification, which state that the XML Schema Language must:
This portion of the XML Schema Language discusses datatypes that can be used in an XML Schema. These datatypes can be specified for element content that would be specified as #PCDATA and attribute values of various types in a DTD. It is the intention of this specification that it be usable outside of the context of XML Schemas for a wide range of other XML-related activities such as [XSL] and [RDF Schema].
The terminology used to describe XML Schema Datatypes is defined in the body of this specification. The terms defined in the following list are used in building those definitions and in describing the actions of a datatype processor:
This specification provides three different kinds of normative statements about schema components, their representations in XML and their contribution to the schema-validation of information items:
This section describes the conceptual framework behind the type system defined in this specification. The framework has been influenced by the [ISO 11404] standard on language-independent datatypes as well as the datatypes for [SQL] and for programming languages such as Java.
The datatypes discussed in this specification are computer representations of well known abstract concepts such as integer and date. It is not the place of this specification to define these abstract concepts; many other publications provide excellent definitions.
[Definition:] In this specification, a datatype is a 3-tuple, consisting of a) a set of distinct values, called its ·value space·, b) a set of lexical representations, called its ·lexical space·, and c) a set of ·facet·s that characterize properties of the ·value space·, individual values or lexical items.
[Definition:] A value space is the set of values for a given datatype. Each value in the value space of a datatype is denoted by one or more literals in its ·lexical space·.
The ·value space· of a given datatype can be defined in one of the following ways:
·value space·s have certain properties. For example, they always have the property of ·cardinality·, some definition of equality and might be ·ordered·, by which individual values within the ·value space· can be compared to one another. The properties of ·value space·s that are recognized by this specification are defined in Fundamental facets (§2.4.1).
In addition to its ·value space·, each datatype also has a lexical space.
[Definition:] A lexical space is the set of valid literals for a datatype.
For example, "100" and "1.0E2" are two different literals from the ·lexical space· of float which both denote the same value. The type system defined in this specification provides a mechanism for schema designers to control the set of values and the corresponding set of acceptable literals of those values for a datatype.
While the datatypes defined in this specification have, for the most part, a single lexical representation i.e. each value in the datatype's ·value space· is denoted by a single literal in its ·lexical space·, this is not always the case. The example in the previous section showed two literals for the datatype float which denote the same value. Similarly, there ·may· be several literals for one of the date or time datatypes that denote the same value using different timezone indicators.
[Definition:] A canonical lexical representation is a set of literals from among the valid set of literals for a datatype such that there is a one-to-one mapping between literals in the canonical lexical representation and values in the ·value space·.
[Definition:] A facet is a single defining aspect of a ·value space·. Generally speaking, each facet characterizes a ·value space· along independent axes or dimensions.
The facets of a datatype serve to distinguish those aspects of one datatype which differ from other datatypes. Rather than being defined solely in terms of a prose description the datatypes in this specification are defined in terms of the synthesis of facet values which together determine the ·value space· and properties of the datatype.
Facets are of two types: fundamental facets that define the datatype and non-fundamental or constraining facets that constrain the permitted values of a datatype.
[Definition:] A fundamental facet is an abstract property which serves to semantically characterize the values in a ·value space·.
All fundamental facets are fully described in Fundamental Facets (§4.2).
[Definition:] A constraining facet is an optional property that can be applied to a datatype to constrain its ·value space·.
Constraining the ·value space· consequently constrains the ·lexical space·. Adding ·constraining facet·s to a ·base type· is described in Derivation by restriction (§4.1.2.1).
All constraining facets are fully described in Constraining Facets (§4.3).
It is useful to categorize the datatypes defined in this specification along various dimensions, forming a set of characterization dichotomies.
The first distinction to be made is that between ·atomic·, ·list· and ·union· datatypes.
For example, a single token which ·match·es Nmtoken from [XML 1.0 (Second Edition)] could be the value of an ·atomic· datatype (NMTOKEN); while a sequence of such tokens could be the value of a ·list· datatype (NMTOKENS).
·atomic· datatypes can be either ·primitive· or ·derived·. The ·value space· of an ·atomic· datatype is a set of "atomic" values, which for the purposes of this specification, are not further decomposable. The ·lexical space· of an ·atomic· datatype is a set of literals whose internal structure is specific to the datatype in question.
Several type systems (such as the one described in [ISO 11404]) treat ·list· datatypes as special cases of the more general notions of aggregate or collection datatypes.
·list· datatypes are always ·derived·. The ·value space· of a ·list· datatype is a set of finite-length sequences of ·atomic· values. The ·lexical space· of a ·list· datatype is a set of literals whose internal structure is a space-separated sequence of literals of the ·atomic· datatype of the items in the ·list·.
[Definition:] The ·atomic· or ·union· datatype that participates in the definition of a ·list· datatype is known as the itemType of that ·list· datatype.
<simpleType name='sizes'> <list itemType='decimal'/> </simpleType>
<cerealSizes xsi:type='sizes'> 8 10.5 12 </cerealSizes>
A ·list· datatype can be ·derived· from an ·atomic· datatype whose ·lexical space· allows space (such as string or anyURI)or a ·union· datatype any of whose {member type definitions}'s ·lexical space· allows space. In such a case, regardless of the input, list items will be separated at space boundaries.
<simpleType name='listOfString'> <list itemType='string'/> </simpleType>
<someElement xsi:type='listOfString'> this is not list item 1 this is not list item 2 this is not list item 3 </someElement>
When a datatype is ·derived· from a ·list· datatype, the following ·constraining facet·s apply:
For each of ·length·, ·maxLength· and ·minLength·, the unit of length is measured in number of list items. The value of ·whiteSpace· is fixed to the value collapse.
For ·list· datatypes the ·lexical space· is composed of space-separated literals of its ·itemType·. Hence, any ·pattern· specified when a new datatype is ·derived· from a ·list· datatype is matched against each literal of the ·list· datatype and not against the literals of the datatype that serves as its ·itemType·.
<xs:simpleType name='myList'> <xs:list itemType='xs:integer'/> </xs:simpleType> <xs:simpleType name='myRestrictedList'> <xs:restriction base='myList'> <xs:pattern value='123 (\d+\s)*456'/> </xs:restriction> </xs:simpleType> <someElement xsi:type='myRestrictedList'>123 456</someElement> <someElement xsi:type='myRestrictedList'>123 987 456</someElement> <someElement xsi:type='myRestrictedList'>123 987 567 456</someElement>
The canonical-lexical-representation for the ·list· datatype is defined as the lexical form in which each item in the ·list· has the canonical lexical representation of its ·itemType·.
The ·value space· and ·lexical space· of a ·union· datatype are the union of the ·value space·s and ·lexical space·s of its ·memberTypes·. ·union· datatypes are always ·derived·. Currently, there are no ·built-in· ·union· datatypes.
<attributeGroup name="occurs">
<attribute name="minOccurs" type="nonNegativeInteger"
use="optional" default="1"/>
<attribute name="maxOccurs"use="optional" default="1">
<simpleType>
<union>
<simpleType>
<restriction base='nonNegativeInteger'/>
</simpleType>
<simpleType>
<restriction base='string'>
<enumeration value='unbounded'/>
</restriction>
</simpleType>
</union>
</simpleType>
</attribute>
</attributeGroup>
Any number (greater than 1) of ·atomic· or ·list· ·datatype·s can participate in a ·union· type.
[Definition:] The datatypes that participate in the definition of a ·union· datatype are known as the memberTypes of that ·union· datatype.
The order in which the ·memberTypes· are specified in the definition (that is, the order of the <simpleType> children of the <union> element, or the order of the QNames in the memberTypes attribute) is significant. During validation, an element or attribute's value is validated against the ·memberTypes· in the order in which they appear in the definition until a match is found. The evaluation order can be overridden with the use of xsi:type.
<xsd:element name='size'>
<xsd:simpleType>
<xsd:union>
<xsd:simpleType>
<xsd:restriction base='integer'/>
</xsd:simpleType>
<xsd:simpleType>
<xsd:restriction base='string'/>
</xsd:simpleType>
</xsd:union>
</xsd:simpleType>
</xsd:element>
<size>1</size> <size>large</size> <size xsi:type='xsd:string'>1</size>
The canonical-lexical-representation for a ·union· datatype is defined as the lexical form in which the values have the canonical lexical representation of the appropriate ·memberTypes·.
Next, we distinguish between ·primitive· and ·derived· datatypes.
For example, in this specification, float is a well-defined mathematical concept that cannot be defined in terms of other datatypes, while a integer is a special case of the more general datatype decimal.
[Definition:] The simple ur-type definition is a special restriction of the ur-type definition whose name is anySimpleType in the XML Schema namespace. anySimpleType can be considered as the ·base type· of all ·primitive· datatypes. anySimpleType is considered to have an unconstrained lexical space and a ·value space· consisting of the union of the ·value space·s of all the ·primitive· datatypes and the set of all lists of all members of the ·value space·s of all the ·primitive· datatypes.
The datatypes defined by this specification fall into both the ·primitive· and ·derived· categories. It is felt that a judiciously chosen set of ·primitive· datatypes will serve the widest possible audience by providing a set of convenient datatypes that can be used as is, as well as providing a rich enough base from which the variety of datatypes needed by schema designers can be ·derived·.
In the example above, integer is ·derived· from decimal.
As described in more detail in XML Representation of Simple Type Definition Schema Components (§4.1.2), each ·user-derived· datatype ·must· be defined in terms of another datatype in one of three ways: 1) by assigning ·constraining facet·s which serve to restrict the ·value space· of the ·user-derived· datatype to a subset of that of the ·base type·; 2) by creating a ·list· datatype whose ·value space· consists of finite-length sequences of values of its ·itemType·; or 3) by creating a ·union· datatype whose ·value space· consists of the union of the ·value space·s of its ·memberTypes·.
[Definition:] A datatype is said to be ·derived· by restriction from another datatype when values for zero or more ·constraining facet·s are specified that serve to constrain its ·value space· and/or its ·lexical space· to a subset of those of its ·base type·.
[Definition:] Every datatype that is ·derived· by restriction is defined in terms of an existing datatype, referred to as its base type. base types can be either ·primitive· or ·derived·.
A ·list· datatype can be ·derived· from another datatype (its ·itemType·) by creating a ·value space· that consists of a finite-length sequence of values of its ·itemType·.
One datatype can be ·derived· from one or more datatypes by ·union·ing their ·value space·s and, consequently, their ·lexical space·s.
Conceptually there is no difference between the ·built-in· ·derived· datatypes included in this specification and the ·user-derived· datatypes which will be created by individual schema designers. The ·built-in· ·derived· datatypes are those which are believed to be so common that if they were not defined in this specification many schema designers would end up "reinventing" them. Furthermore, including these ·derived· datatypes in this specification serves to demonstrate the mechanics and utility of the datatype generation facilities of this specification.

Each built-in datatype in this specification (both ·primitive· and ·derived·) can be uniquely addressed via a URI Reference constructed as follows:
For example, to address the int datatype, the URI is:
http://www.w3.org/2001/XMLSchema#intAdditionally, each facet definition element can be uniquely addressed via a URI constructed as follows:
For example, to address the maxInclusive facet, the URI is:
http://www.w3.org/2001/XMLSchema#maxInclusiveAdditionally, each facet usage in a built-in datatype definition can be uniquely addressed via a URI constructed as follows:
For example, to address the usage of the maxInclusive facet in the definition of int, the URI is:
http://www.w3.org/2001/XMLSchema#int.maxInclusiveThe ·built-in· datatypes defined by this specification are designed to be used with the XML Schema definition language as well as other XML specifications. To facilitate usage within the XML Schema definition language, the ·built-in· datatypes in this specification have the namespace name:
To facilitate usage in specifications other than the XML Schema definition language, such as those that do not want to know anything about aspects of the XML Schema definition language other than the datatypes, each ·built-in· datatype is also defined in the namespace whose URI is:
This applies to both ·built-in· ·primitive· and ·built-in· ·derived· datatypes.
Each ·user-derived· datatype is also associated with a unique namespace. However, ·user-derived· datatypes do not come from the namespace defined by this specification; rather, they come from the namespace of the schema in which they are defined (see XML Representation of Schemas in [XML Schema Part 1: Structures]).
The ·primitive· datatypes defined by this specification are described below. For each datatype, the ·value space· and ·lexical space· are defined, ·constraining facet·s which apply to the datatype are listed and any datatypes ·derived· from this datatype are specified.
·primitive· datatypes can only be added by revisions to this specification.
[Definition:] The string datatype represents character strings in XML. The ·value space· of string is the set of finite-length sequences of characters (as defined in [XML 1.0 (Second Edition)]) that ·match· the Char production from [XML 1.0 (Second Edition)]. A character is an atomic unit of communication; it is not further specified except to note that every character has a corresponding Universal Character Set code point, which is an integer.
string has the following ·constraining facets·:
The following ·built-in· datatypes are ·derived· from string:
[Definition:] boolean has the ·value space· required to support the mathematical concept of binary-valued logic: {true, false}.
An instance of a datatype that is defined as ·boolean· can have the following legal literals {true, false, 1, 0}.
[Definition:] decimal represents a subset of the real numbers, which can be represented by decimal numerals. The ·value space· of decimal is the set of numbers that can be obtained by multiplying an integer by a non-positive power of ten, i.e., expressible as i × 10^-n where i and n are integers and n >= 0. Precision is not reflected in this value space; the number 2.0 is not distinct from the number 2.00. The ·order-relation· on decimal is the order relation on real numbers, restricted to this subset.
decimal has a lexical representation
consisting of a finite-length sequence of decimal digits (#x30-#x39) separated
by a period as a decimal indicator.
An optional leading sign is allowed.
If the sign is omitted, "+" is assumed. Leading and trailing zeroes are optional.
If the fractional part is zero, the period and following zero(es) can
be omitted.
For example: -1.23, 12678967.543233, +100000.00, 210.
The canonical representation for decimal is defined by prohibiting certain options from the Lexical representation (§3.2.3.1). Specifically, the preceding optional "+" sign is prohibited. The decimal point is required. Leading and trailing zeroes are prohibited subject to the following: there must be at least one digit to the right and to the left of the decimal point which may be a zero.
decimal has the following ·constraining facets·:
[Definition:] float is patterned after the IEEE single-precision 32-bit floating point type [IEEE 754-1985]. The basic ·value space· of float consists of the values m × 2^e, where m is an integer whose absolute value is less than 2^24, and e is an integer between -149 and 104, inclusive. In addition to the basic ·value space· described above, the ·value space· of float also contains the following three special values: positive and negative infinity and not-a-number (NaN). The ·order-relation· on float is: x < y iff y - x is positive for x and y in the value space. Positive infinity is greater than all other non-NaN values. NaN equals itself but is ·incomparable· with (neither greater than nor less than) any other value in the ·value space·.
A literal in the ·lexical space· representing a decimal number d maps to the normalized value in the ·value space· of float that is closest to d in the sense defined by [Clinger, WD (1990)]; if d is exactly halfway between two such values then the even value is chosen.
float values have a lexical representation consisting of a mantissa followed, optionally, by the character "E" or "e", followed by an exponent. The exponent ·must· be an integer. The mantissa must be a decimal number. The representations for exponent and mantissa must follow the lexical rules for integer and decimal. If the "E" or "e" and the following exponent are omitted, an exponent value of 0 is assumed.
The special values
positive
and negative infinity and not-a-number have lexical representations
INF, -INF and
NaN, respectively.
Lexical representations for zero may take a positive or negative sign.
For example, -1E4, 1267.43233E12, 12.78e-2, 12
, -0, 0
and INF are all legal literals for float.
The canonical representation for float is defined by prohibiting certain options from the Lexical representation (§3.2.4.1). Specifically, the exponent must be indicated by "E". Leading zeroes and the preceding optional "+" sign are prohibited in the exponent. If the exponent is zero, it must be indicated by "E0". For the mantissa, the preceding optional "+" sign is prohibited and the decimal point is required. Leading and trailing zeroes are prohibited subject to the following: number representations must be normalized such that there is a single digit which is non-zero to the left of the decimal point and at least a single digit to the right of the decimal point unless the value being represented is zero. The canonical representation for zero is 0.0E0.
float has the following ·constraining facets·:
[Definition:] The double datatype is patterned after the IEEE double-precision 64-bit floating point type [IEEE 754-1985]. The basic ·value space· of double consists of the values m × 2^e, where m is an integer whose absolute value is less than 2^53, and e is an integer between -1075 and 970, inclusive. In addition to the basic ·value space· described above, the ·value space· of double also contains the following three special values: positive and negative infinity and not-a-number (NaN). The ·order-relation· on double is: x < y iff y - x is positive for x and y in the value space. Positive infinity is greater than all other non-NaN values. NaN equals itself but is ·incomparable· with (neither greater than nor less than) any other value in the ·value space·.
A literal in the ·lexical space· representing a decimal number d maps to the normalized value in the ·value space· of double that is closest to d; if d is exactly halfway between two such values then the even value is chosen. This is the best approximation of d ([Clinger, WD (1990)], [Gay, DM (1990)]), which is more accurate than the mapping required by [IEEE 754-1985].
double values have a lexical representation consisting of a mantissa followed, optionally, by the character "E" or "e", followed by an exponent. The exponent ·must· be an integer. The mantissa must be a decimal number. The representations for exponent and mantissa must follow the lexical rules for integer and decimal. If the "E" or "e" and the following exponent are omitted, an exponent value of 0 is assumed.
The special values
positive
and negative infinity and not-a-number have lexical representations
INF, -INF and
NaN, respectively.
Lexical representations for zero may take a positive or negative sign.
For example, -1E4, 1267.43233E12, 12.78e-2, 12
, -0, 0
and INF
are all legal literals for double.
The canonical representation for double is defined by prohibiting certain options from the Lexical representation (§3.2.5.1). Specifically, the exponent must be indicated by "E". Leading zeroes and the preceding optional "+" sign are prohibited in the exponent. If the exponent is zero, it must be indicated by "E0". For the mantissa, the preceding optional "+" sign is prohibited and the decimal point is required. Leading and trailing zeroes are prohibited subject to the following: number representations must be normalized such that there is a single digit which is non-zero to the left of the decimal point and at least a single digit to the right of the decimal point unless the value being represented is zero. The canonical representation for zero is 0.0E0.
double has the following ·constraining facets·:
[Definition:] duration represents a duration of time. The ·value space· of duration is a six-dimensional space where the coordinates designate the Gregorian year, month, day, hour, minute, and second components defined in § 5.5.3.2 of [ISO 8601], respectively. These components are ordered in their significance by their order of appearance i.e. as year, month, day, hour, minute, and second.
Note:
All ·minimally conforming· processors ·must· support year values with a minimum of 4 digits (i.e.,YYYY) and a minimum fractional second precision of milliseconds or three decimal digits (i.e. s.sss). However,
·minimally conforming· processors ·may·
set an application-defined limit on the maximum number of digits
they are prepared to support in these two cases, in which case that application-defined
maximum number ·must· be clearly documented.
The lexical representation for duration is the [ISO 8601] extended format PnYn MnDTnH nMnS, where nY represents the number of years, nM the number of months, nD the number of days, 'T' is the date/time separator, nH the number of hours, nM the number of minutes and nS the number of seconds. The number of seconds can include decimal digits to arbitrary precision.
The values of the
Year, Month, Day, Hour and Minutes components are not restricted but
allow an arbitrary
unsigned integer, i.e., an integer that
conforms to the pattern [0-9]+..
Similarly, the value of the Seconds component
allows an arbitrary unsigned decimal.
Following [ISO 8601], at least one digit must
follow the decimal point if it appears. That is, the value of the Seconds component
must conform to the pattern [0-9]+(\.[0-9]+)?.
Thus, the lexical representation of
duration does not follow the alternative
format of § 5.5.3.2.1 of [ISO 8601].
An optional preceding minus sign ('-') is allowed, to indicate a negative duration. If the sign is omitted a positive duration is indicated. See also ISO 8601 Date and Time Formats (§D).
For example, to indicate a duration of 1 year, 2 months, 3 days, 10
hours, and 30 minutes, one would write: P1Y2M3DT10H30M.
One could also indicate a duration of minus 120 days as:
-P120D.
Reduced precision and truncated representations of this format are allowed provided they conform to the following:
For example, P1347Y, P1347M and P1Y2MT2H are all allowed; P0Y1347M and P0Y1347M0D are allowed. P-1347M is not allowed although -P1347M is allowed. P1Y2MT is not allowed.
In general, the ·order-relation· on duration is a partial order since there is no determinate relationship between certain durations such as one month (P1M) and 30 days (P30D). The ·order-relation· of two duration values x and y is x < y iff s+x < s+y for each qualified dateTime s in the list below. These values for s cause the greatest deviations in the addition of dateTimes and durations. Addition of durations to time instants is defined in Adding durations to dateTimes (§E).
The following table shows the strongest relationship that can be determined between example durations. The symbol <> means that the order relation is indeterminate. Note that because of leap-seconds, a seconds field can vary from 59 to 60. However, because of the way that addition is defined in Adding durations to dateTimes (§E), they are still totally ordered.
| Relation | |||||||
|---|---|---|---|---|---|---|---|
| P1Y | > P364D | <> P365D | <> P366D | < P367D | |||
| P1M | > P27D | <> P28D | <> P29D | <> P30D | <> P31D | < P32D | |
| P5M | > P149D | <> P150D | <> P151D | <> P152D | <> P153D | < P154D | |
Implementations are free to optimize the computation of the ordering relationship. For example, the following table can be used to compare durations of a small number of months against days.
| Months | 1 | 2 | 3 | 4 | 5 | 6 | 7 | 8 | 9 | 10 | 11 | 12 | 13 | ... | |
|---|---|---|---|---|---|---|---|---|---|---|---|---|---|---|---|
| Days | Minimum | 28 | 59 | 89 | 120 | 150 | 181 | 212 | 242 | 273 | 303 | 334 | 365 | 393 | ... |
| Maximum | 31 | 62 | 92 | 123 | 153 | 184 | 215 | 245 | 276 | 306 | 337 | 366 | 397 | ... |
In comparing duration values with minInclusive, minExclusive, maxInclusive and maxExclusive facet values indeterminate comparisons should be considered as "false".
Certain derived datatypes of durations can be guaranteed have a total order. For this, they must have fields from only one row in the list below and the time zone must either be required or prohibited.
For example, a datatype could be defined to correspond to the [SQL] datatype Year-Month interval that required a four digit year field and a two digit month field but required all other fields to be unspecified. This datatype could be defined as below and would have a total order.
<simpleType name='SQL-Year-Month-Interval'>
<restriction base='duration'>
<pattern value='P\p{Nd}{4}Y\p{Nd}{2}M'/>
</restriction>
</simpleType>duration has the following ·constraining facets·:
[Definition:] dateTime values may be viewed as objects with integer-valued year, month, day, hour and minute properties, a decimal-valued second property, and a boolean timezoned property. Each such object also has one decimal-valued method or computed property, timeOnTimeline, whose value is always a decimal number; the values are dimensioned in seconds, the integer 0 is 0001-01-01T00:00:00 and the value of timeOnTimeline for other dateTime values is computed using the Gregorian algorithm as modified for leap-seconds. The timeOnTimeline values form two related "timelines", one for timezoned values and one for non-timezoned values. Each timeline is a copy of the ·value space· of decimal, with integers given units of seconds.
The ·value space· of dateTime is closely related to the dates and times described in ISO 8601. For clarity, the text above specifies a particular origin point for the timeline. It should be noted, however, that schema processors need not expose the timeOnTimeline value to schema users, and there is no requirement that a timeline-based implementation use the particular origin described here in its internal representation. Other interpretations of the ·value space· which lead to the same results (i.e., are isomorphic) are of course acceptable.
All timezoned times are Coordinated Universal Time (UTC, sometimes called "Greenwich Mean Time"). Other timezones indicated in lexical representations are converted to UTC during conversion of literals to values. "Local" or untimezoned times are presumed to be the time in the timezone of some unspecified locality as prescribed by the appropriate legal authority; currently there are no legally prescribed timezones which are durations whose magnitude is greater than 14 hours. The value of each numeric-valued property (other than timeOnTimeline) is limited to the maximum value within the interval determined by the next-higher property. For example, the day value can never be 32, and cannot even be 29 for month 02 and year 2002 (February 2002).
Note:
The date and time datatypes described in this recommendation were inspired by [ISO 8601]. '0001' is the lexical representation of the year 1 of the Common Era (1 CE, sometimes written "AD 1" or "1 AD"). There is no year 0, and '0000' is not a valid lexical representation. '-0001' is the lexical representation of the year 1 Before Common Era (1 BCE, sometimes written "1 BC").Those using this (1.0) version of this Recommendation to represent negative years should be aware that the interpretation of lexical representations beginning with a'-' is likely to change in
subsequent versions.
[ISO 8601]
makes no mention of the year 0; in [ISO 8601:1998 Draft Revision]
the form '0000' was disallowed and this recommendation disallows it as well.
However, [ISO 8601:2000 Second Edition], which became available just as we were completing version
1.0, allows the form '0000', representing the year 1 BCE. A number of external commentators
have also suggested that '0000' be
allowed, as the lexical representation for 1 BCE, which is the normal usage in
astronomical contexts.
It is the intention of the XML Schema
Working Group to allow '0000' as a lexical representation in the
dateTime, date, gYear, and
gYearMonth datatypes in a subsequent version
of this Recommendation. '0000' will be the lexical representation of 1
BCE (which is a leap year), '-0001' will become the lexical representation of 2
BCE (not 1 BCE as in this (1.0) version), '-0002' of 3 BCE, etc.
The ·lexical space· of dateTime consists of
finite-length sequences of characters of the form:
'-'? yyyy '-' mm '-' dd 'T' hh ':' mm ':' ss ('.' s+)? (zzzzzz)?,
where
For example, 2002-10-10T12:00:00-05:00 (noon on 10 October 2002, Central Daylight Savings Time as well as Eastern Standard Time in the U.S.) is 2002-10-10T17:00:00Z, five hours later than 2002-10-10T12:00:00Z.
For further guidance on arithmetic with dateTimes and durations, see Adding durations to dateTimes (§E).
Except for trailing fractional zero digits in the seconds representation, '24:00:00' time representations, and timezone (for timezoned values), the mapping from literals to values is one-to-one. Where there is more than one possible representation, the canonical representation is as follows:
24';0';Z'
(All timezoned dateTime values are UTC.).
Timezones are durations with (integer-valued) hour and minute properties (with the hour magnitude limited to at most 14, and the minute magnitude limited to at most 59, except that if the hour magnitude is 14, the minute value must be 0); they may be both positive or both negative.
The lexical representation of a timezone is a string of the form:
(('+' | '-') hh ':' mm) | 'Z',
where
The mapping so defined is one-to-one, except that '+00:00', '-00:00', and 'Z' all represent the same zero-length duration timezone, UTC; 'Z' is its canonical representation.
When a timezone is added to a UTC dateTime, the result is the date and time "in that timezone". For example, 2002-10-10T12:00:00+05:00 is 2002-10-10T07:00:00Z and 2002-10-10T00:00:00+05:00 is 2002-10-09T19:00:00Z.
dateTime value objects on either timeline are totally ordered by their timeOnTimeline values; between the two timelines, dateTime value objects are ordered by their timeOnTimeline values when their timeOnTimeline values differ by more than fourteen hours, with those whose difference is a duration of 14 hours or less being ·incomparable·.
In general, the ·order-relation· on dateTime is a partial order since there is no determinate relationship between certain instants. For example, there is no determinate ordering between (a) 2000-01-20T12:00:00 and (b) 2000-01-20T12:00:00Z. Based on timezones currently in use, (c) could vary from 2000-01-20T12:00:00+12:00 to 2000-01-20T12:00:00-13:00. It is, however, possible for this range to expand or contract in the future, based on local laws. Because of this, the following definition uses a somewhat broader range of indeterminate values: +14:00..-14:00.
The following definition uses the notation S[year] to represent the year field of S, S[month] to represent the month field, and so on. The notation (Q & "-14:00") means adding the timezone -14:00 to Q, where Q did not already have a timezone. This is a logical explanation of the process. Actual implementations are free to optimize as long as they produce the same results.
The ordering between two dateTimes P and Q is defined by the following algorithm:
A.Normalize P and Q. That is, if there is a timezone present, but it is not Z, convert it to Z using the addition operation defined in Adding durations to dateTimes (§E)
B. If P and Q either both have a time zone or both do not have a time zone, compare P and Q field by field from the year field down to the second field, and return a result as soon as it can be determined. That is:
C.Otherwise, if P contains a time zone and Q does not, compare as follows:
D. Otherwise, if P does not contain a time zone and Q does, compare as follows:
Examples:
| Determinate | Indeterminate |
|---|---|
| 2000-01-15T00:00:00 < 2000-02-15T00:00:00 | 2000-01-01T12:00:00 <> 1999-12-31T23:00:00Z |
| 2000-01-15T12:00:00 < 2000-01-16T12:00:00Z | 2000-01-16T12:00:00 <> 2000-01-16T12:00:00Z |
| 2000-01-16T00:00:00 <> 2000-01-16T12:00:00Z |
Certain derived types from dateTime can be guaranteed have a total order. To do so, they must require that a specific set of fields are always specified, and that remaining fields (if any) are always unspecified. For example, the date datatype without time zone is defined to contain exactly year, month, and day. Thus dates without time zone have a total order among themselves.
dateTime has the following ·constraining facets·:
[Definition:] time represents an instant of time that recurs every day. The ·value space· of time is the space of time of day values as defined in § 5.3 of [ISO 8601]. Specifically, it is a set of zero-duration daily time instances.
Since the lexical representation allows an optional time zone indicator, time values are partially ordered because it may not be able to determine the order of two values one of which has a time zone and the other does not. The order relation on time values is the Order relation on dateTime (§3.2.7.4) using an arbitrary date. See also Adding durations to dateTimes (§E). Pairs of time values with or without time zone indicators are totally ordered.
The lexical representation for time is the left truncated lexical representation for dateTime: hh:mm:ss.sss with optional following time zone indicator. For example, to indicate 1:20 pm for Eastern Standard Time which is 5 hours behind Coordinated Universal Time (UTC), one would write: 13:20:00-05:00. See also ISO 8601 Date and Time Formats (§D).
The canonical representation for time is defined by prohibiting certain options from the Lexical representation (§3.2.8.1). Specifically, either the time zone must be omitted or, if present, the time zone must be Coordinated Universal Time (UTC) indicated by a "Z". Additionally, the canonical representation for midnight is 00:00:00.
time has the following ·constraining facets·:
[Definition:] The ·value space· of date consists of top-open intervals of exactly one day in length on the timelines of dateTime, beginning on the beginning moment of each day (in each timezone), i.e. '00:00:00', up to but not including '24:00:00' (which is identical with '00:00:00' of the next day). For nontimezoned values, the top-open intervals disjointly cover the nontimezoned timeline, one per day. For timezoned values, the intervals begin at every minute and therefore overlap.
A "date object" is an object with year, month, and day properties just like those of dateTime objects, plus an optional timezone-valued timezone property. (As with values of dateTime timezones are a special case of durations.) Just as a dateTime object corresponds to a point on one of the timelines, a date object corresponds to an interval on one of the two timelines as just described.
Timezoned date values track the starting moment of their day, as determined by their timezone; said timezone is generally recoverable for canonical representations. [Definition:] The recoverable timezone is that duration which is the result of subtracting the first moment (or any moment) of the timezoned date from the first moment (or the corresponding moment) UTC on the same date. ·recoverable timezone·s are always durations between '+12:00' and '-11:59'. This "timezone normalization" (which follows automatically from the definition of the date ·value space·) is explained more in Lexical representation (§3.2.9.1).
For example: the first moment of 2002-10-10+13:00 is 2002-10-10T00:00:00+13, which is 2002-10-09T11:00:00Z, which is also the first moment of 2002-10-09-11:00. Therefore 2002-10-10+13:00 is 2002-10-09-11:00; they are the same interval.
For the following discussion, let the "date portion" of a dateTime or date object be an object similar to a dateTime or date object, with similar year, month, and day properties, but no others, having the same value for these properties as the original dateTime or date object.
The ·lexical space· of date consists of finite-length
sequences of characters of the form:
'-'? yyyy '-' mm '-' dd zzzzzz?
where the date and optional timezone are represented exactly the
same way as they are for dateTime. The first moment of the
interval is that represented by:
'-' yyyy '-' mm '-' dd 'T00:00:00' zzzzzz?
and the least upper bound of the interval is the timeline point represented
(noncanonically) by:
'-' yyyy '-' mm '-' dd 'T24:00:00' zzzzzz?.
Given a member of the date ·value space·, the date portion of the canonical representation (the entire representation for nontimezoned values, and all but the timezone representation for timezoned values) is always the date portion of the dateTime canonical representation of the interval midpoint (the dateTime representation, truncated on the right to eliminate 'T' and all following characters). For timezoned values, append the canonical representation of the ·recoverable timezone·.
[Definition:] gYearMonth represents a specific gregorian month in a specific gregorian year. The ·value space· of gYearMonth is the set of Gregorian calendar months as defined in § 5.2.1 of [ISO 8601]. Specifically, it is a set of one-month long, non-periodic instances e.g. 1999-10 to represent the whole month of 1999-10, independent of how many days this month has.
Since the lexical representation allows an optional time zone indicator, gYearMonth values are partially ordered because it may not be possible to unequivocally determine the order of two values one of which has a time zone and the other does not. If gYearMonth values are considered as periods of time, the order relation on gYearMonth values is the order relation on their starting instants. This is discussed in Order relation on dateTime (§3.2.7.4). See also Adding durations to dateTimes (§E). Pairs of gYearMonth values with or without time zone indicators are totally ordered.
The lexical representation for gYearMonth is the reduced (right truncated) lexical representation for dateTime: CCYY-MM. No left truncation is allowed. An optional following time zone qualifier is allowed. To accommodate year values outside the range from 0001 to 9999, additional digits can be added to the left of this representation and a preceding "-" sign is allowed.
For example, to indicate the month of May 1999, one would write: 1999-05. See also ISO 8601 Date and Time Formats (§D).
gYearMonth has the following ·constraining facets·:
[Definition:] gYear represents a gregorian calendar year. The ·value space· of gYear is the set of Gregorian calendar years as defined in § 5.2.1 of [ISO 8601]. Specifically, it is a set of one-year long, non-periodic instances e.g. lexical 1999 to represent the whole year 1999, independent of how many months and days this year has.
Since the lexical representation allows an optional time zone indicator, gYear values are partially ordered because it may not be possible to unequivocally determine the order of two values one of which has a time zone and the other does not. If gYear values are considered as periods of time, the order relation on gYear values is the order relation on their starting instants. This is discussed in Order relation on dateTime (§3.2.7.4). See also Adding durations to dateTimes (§E). Pairs of gYear values with or without time zone indicators are totally ordered.
The lexical representation for gYear is the reduced (right truncated) lexical representation for dateTime: CCYY. No left truncation is allowed. An optional following time zone qualifier is allowed as for dateTime. To accommodate year values outside the range from 0001 to 9999, additional digits can be added to the left of this representation and a preceding "-" sign is allowed.
For example, to indicate 1999, one would write: 1999. See also ISO 8601 Date and Time Formats (§D).
gYear has the following ·constraining facets·:
[Definition:] gMonthDay is a gregorian date that recurs, specifically a day of the year such as the third of May. Arbitrary recurring dates are not supported by this datatype. The ·value space· of gMonthDay is the set of calendar dates, as defined in § 3 of [ISO 8601]. Specifically, it is a set of one-day long, annually periodic instances.
Since the lexical representation allows an optional time zone indicator, gMonthDay values are partially ordered because it may not be possible to unequivocally determine the order of two values one of which has a time zone and the other does not. If gMonthDay values are considered as periods of time, in an arbitrary leap year, the order relation on gMonthDay values is the order relation on their starting instants. This is discussed in Order relation on dateTime (§3.2.7.4). See also Adding durations to dateTimes (§E). Pairs of gMonthDay values with or without time zone indicators are totally ordered.
The lexical representation for gMonthDay is the left truncated lexical representation for date: --MM-DD. An optional following time zone qualifier is allowed as for date. No preceding sign is allowed. No other formats are allowed. See also ISO 8601 Date and Time Formats (§D).
This datatype can be used to represent a specific day in a month. To say, for example, that my birthday occurs on the 14th of September ever year.
gMonthDay has the following ·constraining facets·:
[Definition:] gDay is a gregorian day that recurs, specifically a day of the month such as the 5th of the month. Arbitrary recurring days are not supported by this datatype. The ·value space· of gDay is the space of a set of calendar dates as defined in § 3 of [ISO 8601]. Specifically, it is a set of one-day long, monthly periodic instances.
This datatype can be used to represent a specific day of the month. To say, for example, that I get my paycheck on the 15th of each month.
Since the lexical representation allows an optional time zone indicator, gDay values are partially ordered because it may not be possible to unequivocally determine the order of two values one of which has a time zone and the other does not. If gDay values are considered as periods of time, in an arbitrary month that has 31 days, the order relation on gDay values is the order relation on their starting instants. This is discussed in Order relation on dateTime (§3.2.7.4). See also Adding durations to dateTimes (§E). Pairs of gDay values with or without time zone indicators are totally ordered.
The lexical representation for gDay is the left truncated lexical representation for date: ---DD . An optional following time zone qualifier is allowed as for date. No preceding sign is allowed. No other formats are allowed. See also ISO 8601 Date and Time Formats (§D).
gDay has the following ·constraining facets·:
[Definition:] gMonth is a gregorian month that recurs every year. The ·value space· of gMonth is the space of a set of calendar months as defined in § 3 of [ISO 8601]. Specifically, it is a set of one-month long, yearly periodic instances.
This datatype can be used to represent a specific month. To say, for example, that Thanksgiving falls in the month of November.
Since the lexical representation allows an optional time zone indicator, gMonth values are partially ordered because it may not be possible to unequivocally determine the order of two values one of which has a time zone and the other does not. If gMonth values are considered as periods of time, the order relation on gMonth is the order relation on their starting instants. This is discussed in Order relation on dateTime (§3.2.7.4). See also Adding durations to dateTimes (§E). Pairs of gMonth values with or without time zone indicators are totally ordered.
The lexical representation for gMonth is the left and right truncated lexical representation for date: --MM. An optional following time zone qualifier is allowed as for date. No preceding sign is allowed. No other formats are allowed. See also ISO 8601 Date and Time Formats (§D).
gMonth has the following ·constraining facets·:
[Definition:] hexBinary represents arbitrary hex-encoded binary data. The ·value space· of hexBinary is the set of finite-length sequences of binary octets.
hexBinary has a lexical representation where each binary octet is encoded as a character tuple, consisting of two hexadecimal digits ([0-9a-fA-F]) representing the octet code. For example, "0FB7" is a hex encoding for the 16-bit integer 4023 (whose binary representation is 111110110111).
The canonical representation for hexBinary is defined by prohibiting certain options from the Lexical Representation (§3.2.15.1). Specifically, the lower case hexadecimal digits ([a-f]) are not allowed.
hexBinary has the following ·constraining facets·:
[Definition:] base64Binary represents Base64-encoded arbitrary binary data. The ·value space· of base64Binary is the set of finite-length sequences of binary octets. For base64Binary data the entire binary stream is encoded using the Base64 Alphabet in [RFC 2045].
The lexical forms of base64Binary values are limited to the 65 characters
of the Base64 Alphabet defined in [RFC 2045], i.e., a-z,
A-Z, 0-9, the plus sign (+), the forward slash (/) and the
equal sign (=), together with the characters defined in [XML 1.0 (Second Edition)] as white space.
No other characters are allowed.
For compatibility with older mail gateways, [RFC 2045] suggests that base64 data should have lines limited to at most 76 characters in length. This line-length limitation is not mandated in the lexical forms of base64Binary data and must not be enforced by XML Schema processors.
The lexical space of base64Binary is given by the following grammar (the notation is that used in [XML 1.0 (Second Edition)]); legal lexical forms must match the Base64Binary production.
Base64Binary ::= ((B64S B64S B64S B64S)*
((B64S B64S B64S B64) |
(B64S B64S B16S '=') |
(B64S B04S '=' #x20? '=')))?
B64S ::= B64 #x20?
B16S ::= B16 #x20?
B04S ::= B04 #x20?
B04 ::= [AQgw]
B16 ::= [AEIMQUYcgkosw048]
B64 ::= [A-Za-z0-9+/]
Note that this grammar requires the number of non-whitespace characters in the lexical form to be a multiple of four, and for equals signs to appear only at the end of the lexical form; strings which do not meet these constraints are not legal lexical forms of base64Binary because they cannot successfully be decoded by base64 decoders.
The canonical lexical form of a base64Binary data value is the base64 encoding of the value which matches the Canonical-base64Binary production in the following grammar:
Canonical-base64Binary ::= (B64
B64 B64 B64)*
((B64 B64 B16 '=') | (B64 B04 '=='))?
The length of a base64Binary value is the number of octets it contains. This may be calculated from the lexical form by removing whitespace and padding characters and performing the calculation shown in the pseudo-code below:
lex2 := killwhitespace(lexform) -- remove whitespace characters
lex3 := strip_equals(lex2) -- strip padding characters at end
length := floor (length(lex3) * 3 / 4) -- calculate length
Note on encoding: [RFC 2045] explicitly references US-ASCII encoding. However, decoding of base64Binary data in an XML entity is to be performed on the Unicode characters obtained after character encoding processing as specified by [XML 1.0 (Second Edition)]
base64Binary has the following ·constraining facets·:
[Definition:] anyURI represents a Uniform Resource Identifier Reference (URI). An anyURI value can be absolute or relative, and may have an optional fragment identifier (i.e., it may be a URI Reference). This type should be used to specify the intention that the value fulfills the role of a URI as defined by [RFC 2396], as amended by [RFC 2732].
The mapping from anyURI values to URIs is as defined by the URI reference escaping procedure defined in Section 5.4 Locator Attribute of [XML Linking Language] (see also Section 8 Character Encoding in URI References of [Character Model]). This means that a wide range of internationalized resource identifiers can be specified when an anyURI is called for, and still be understood as URIs per [RFC 2396], as amended by [RFC 2732], where appropriate to identify resources.
The ·lexical space· of anyURI is finite-length character sequences which, when the algorithm defined in Section 5.4 of [XML Linking Language] is applied to them, result in strings which are legal URIs according to [RFC 2396], as amended by [RFC 2732].
anyURI has the following ·constraining facets·:
[Definition:] QName represents XML qualified names. The ·value space· of QName is the set of tuples {namespace name, local part}, where namespace name is an anyURI and local part is an NCName. The ·lexical space· of QName is the set of strings that ·match· the QName production of [Namespaces in XML].
QName has the following ·constraining facets·:
The use of ·length·, ·minLength· and ·maxLength· on datatypes ·derived· from QName is deprecated. Future versions of this specification may remove these facets for this datatype.
[Definition:] NOTATION represents the NOTATION attribute type from [XML 1.0 (Second Edition)]. The ·value space· of NOTATION is the set of QNames of notations declared in the current schema. The ·lexical space· of NOTATION is the set of all names of notations declared in the current schema (in the form of QNames).
For compatibility (see Terminology (§1.4)) NOTATION should be used only on attributes and should only be used in schemas with no target namespace.
NOTATION has the following ·constraining facets·:
The use of ·length·, ·minLength· and ·maxLength· on datatypes ·derived· from NOTATION is deprecated. Future versions of this specification may remove these facets for this datatype.
This section gives conceptual definitions for all ·built-in· ·derived· datatypes defined by this specification. The XML representation used to define ·derived· datatypes (whether ·built-in· or ·user-derived·) is given in section XML Representation of Simple Type Definition Schema Components (§4.1.2) and the complete definitions of the ·built-in· ·derived· datatypes are provided in Appendix A Schema for Datatype Definitions (normative) (§A).
[Definition:] normalizedString represents white space normalized strings. The ·value space· of normalizedString is the set of strings that do not contain the carriage return (#xD), line feed (#xA) nor tab (#x9) characters. The ·lexical space· of normalizedString is the set of strings that do not contain the carriage return (#xD), line feed (#xA) nor tab (#x9) characters. The ·base type· of normalizedString is string.
normalizedString has the following ·constraining facets·:
The following ·built-in· datatypes are ·derived· from normalizedString:
[Definition:] token represents tokenized strings. The ·value space· of token is the set of strings that do not contain the carriage return (#xD), line feed (#xA) nor tab (#x9) characters, that have no leading or trailing spaces (#x20) and that have no internal sequences of two or more spaces. The ·lexical space· of token is the set of strings that do not contain the carriage return (#xD), line feed (#xA) nor tab (#x9) characters, that have no leading or trailing spaces (#x20) and that have no internal sequences of two or more spaces. The ·base type· of token is normalizedString.
token has the following ·constraining facets·:
The following ·built-in· datatypes are ·derived· from token:
[Definition:]
language
represents natural language identifiers as defined by
by [RFC 3066]
.
The ·value space· of language is the
set of all strings that are valid language identifiers as defined
[RFC 3066]
.
The ·lexical space· of
language is the set of all strings that
conform to the pattern [a-zA-Z]{1,8}(-[a-zA-Z0-9]{1,8})*
.
The ·base type· of language is token.
language has the following ·constraining facets·:
[Definition:] NMTOKEN represents the NMTOKEN attribute type from [XML 1.0 (Second Edition)]. The ·value space· of NMTOKEN is the set of tokens that ·match· the Nmtoken production in [XML 1.0 (Second Edition)]. The ·lexical space· of NMTOKEN is the set of strings that ·match· the Nmtoken production in [XML 1.0 (Second Edition)]. The ·base type· of NMTOKEN is token.
For compatibility (see Terminology (§1.4)) NMTOKEN should be used only on attributes.
NMTOKEN has the following ·constraining facets·:
[Definition:] NMTOKENS represents the NMTOKENS attribute type from [XML 1.0 (Second Edition)]. The ·value space· of NMTOKENS is the set of finite, non-zero-length sequences of ·NMTOKEN·s. The ·lexical space· of NMTOKENS is the set of space-separated lists of tokens, of which each token is in the ·lexical space· of NMTOKEN. The ·itemType· of NMTOKENS is NMTOKEN.
For compatibility (see Terminology (§1.4)) NMTOKENS should be used only on attributes.
NMTOKENS has the following ·constraining facets·:
[Definition:] Name represents XML Names. The ·value space· of Name is the set of all strings which ·match· the Name production of [XML 1.0 (Second Edition)]. The ·lexical space· of Name is the set of all strings which ·match· the Name production of [XML 1.0 (Second Edition)]. The ·base type· of Name is token.
Name has the following ·constraining facets·:
[Definition:] NCName represents XML "non-colonized" Names. The ·value space· of NCName is the set of all strings which ·match· the NCName production of [Namespaces in XML]. The ·lexical space· of NCName is the set of all strings which ·match· the NCName production of [Namespaces in XML]. The ·base type· of NCName is Name.
NCName has the following ·constraining facets·:
The following ·built-in· datatypes are ·derived· from NCName:
[Definition:] ID represents the ID attribute type from [XML 1.0 (Second Edition)]. The ·value space· of ID is the set of all strings that ·match· the NCName production in [Namespaces in XML]. The ·lexical space· of ID is the set of all strings that ·match· the NCName production in [Namespaces in XML]. The ·base type· of ID is NCName.
For compatibility (see Terminology (§1.4)) ID should be used only on attributes.
ID has the following ·constraining facets·:
[Definition:] IDREF represents the IDREF attribute type from [XML 1.0 (Second Edition)]. The ·value space· of IDREF is the set of all strings that ·match· the NCName production in [Namespaces in XML]. The ·lexical space· of IDREF is the set of strings that ·match· the NCName production in [Namespaces in XML]. The ·base type· of IDREF is NCName.
For compatibility (see Terminology (§1.4)) this datatype should be used only on attributes.
IDREF has the following ·constraining facets·:
[Definition:] IDREFS represents the IDREFS attribute type from [XML 1.0 (Second Edition)]. The ·value space· of IDREFS is the set of finite, non-zero-length sequences of IDREFs. The ·lexical space· of IDREFS is the set of space-separated lists of tokens, of which each token is in the ·lexical space· of IDREF. The ·itemType· of IDREFS is IDREF.
For compatibility (see Terminology (§1.4)) IDREFS should be used only on attributes.
IDREFS has the following ·constraining facets·:
[Definition:] ENTITY represents the ENTITY attribute type from [XML 1.0 (Second Edition)]. The ·value space· of ENTITY is the set of all strings that ·match· the NCName production in [Namespaces in XML] and have been declared as an unparsed entity in a document type definition. The ·lexical space· of ENTITY is the set of all strings that ·match· the NCName production in [Namespaces in XML]. The ·base type· of ENTITY is NCName.
For compatibility (see Terminology (§1.4)) ENTITY should be used only on attributes.
ENTITY has the following ·constraining facets·:
[Definition:] ENTITIES represents the ENTITIES attribute type from [XML 1.0 (Second Edition)]. The ·value space· of ENTITIES is the set of finite, non-zero-length sequences of ·ENTITY·s that have been declared as unparsed entities in a document type definition. The ·lexical space· of ENTITIES is the set of space-separated lists of tokens, of which each token is in the ·lexical space· of ENTITY. The ·itemType· of ENTITIES is ENTITY.
For compatibility (see Terminology (§1.4)) ENTITIES should be used only on attributes.
ENTITIES has the following ·constraining facets·:
[Definition:] integer is ·derived· from decimal by fixing the value of ·fractionDigits· to be 0and disallowing the trailing decimal point. This results in the standard mathematical concept of the integer numbers. The ·value space· of integer is the infinite set {...,-2,-1,0,1,2,...}. The ·base type· of integer is decimal.
integer has a lexical representation consisting of a finite-length sequence of decimal digits (#x30-#x39) with an optional leading sign. If the sign is omitted, "+" is assumed. For example: -1, 0, 12678967543233, +100000.
The canonical representation for integer is defined by prohibiting certain options from the Lexical representation (§3.3.13.1). Specifically, the preceding optional "+" sign is prohibited and leading zeroes are prohibited.
integer has the following ·constraining facets·:
The following ·built-in· datatypes are ·derived· from integer:
[Definition:] nonPositiveInteger is ·derived· from integer by setting the value of ·maxInclusive· to be 0. This results in the standard mathematical concept of the non-positive integers. The ·value space· of nonPositiveInteger is the infinite set {...,-2,-1,0}. The ·base type· of nonPositiveInteger is integer.
nonPositiveInteger has a lexical representation consisting of an optional preceding sign followed by a finite-length sequence of decimal digits (#x30-#x39). The sign may be "+" or may be omitted only for lexical forms denoting zero; in all other lexical forms, the negative sign ("-") must be present. For example: -1, 0, -12678967543233, -100000.
The canonical representation for nonPositiveInteger is defined by prohibiting certain options from the Lexical representation (§3.3.14.1). In the canonical form for zero, the sign must be omitted. Leading zeroes are prohibited.
nonPositiveInteger has the following ·constraining facets·:
The following ·built-in· datatypes are ·derived· from nonPositiveInteger:
[Definition:] negativeInteger is ·derived· from nonPositiveInteger by setting the value of ·maxInclusive· to be -1. This results in the standard mathematical concept of the negative integers. The ·value space· of negativeInteger is the infinite set {...,-2,-1}. The ·base type· of negativeInteger is nonPositiveInteger.
negativeInteger has a lexical representation consisting of a negative sign ("-") followed by a finite-length sequence of decimal digits (#x30-#x39). For example: -1, -12678967543233, -100000.
The canonical representation for negativeInteger is defined by prohibiting certain options from the Lexical representation (§3.3.15.1). Specifically, leading zeroes are prohibited.
negativeInteger has the following ·constraining facets·:
[Definition:] long is ·derived· from integer by setting the value of ·maxInclusive· to be 9223372036854775807 and ·minInclusive· to be -9223372036854775808. The ·base type· of long is integer.
long has a lexical representation consisting of an optional sign followed by a finite-length sequence of decimal digits (#x30-#x39). If the sign is omitted, "+" is assumed. For example: -1, 0, 12678967543233, +100000.
The canonical representation for long is defined by prohibiting certain options from the Lexical representation (§3.3.16.1). Specifically, the the optional "+" sign is prohibited and leading zeroes are prohibited.
long has the following ·constraining facets·:
[Definition:] int is ·derived· from long by setting the value of ·maxInclusive· to be 2147483647 and ·minInclusive· to be -2147483648. The ·base type· of int is long.
int has a lexical representation consisting of an optional sign followed by a finite-length sequence of decimal digits (#x30-#x39). If the sign is omitted, "+" is assumed. For example: -1, 0, 126789675, +100000.
The canonical representation for int is defined by prohibiting certain options from the Lexical representation (§3.3.17.1). Specifically, the the optional "+" sign is prohibited and leading zeroes are prohibited.
int has the following ·constraining facets·:
[Definition:] short is ·derived· from int by setting the value of ·maxInclusive· to be 32767 and ·minInclusive· to be -32768. The ·base type· of short is int.
short has a lexical representation consisting of an optional sign followed by a finite-length sequence of decimal digits (#x30-#x39). If the sign is omitted, "+" is assumed. For example: -1, 0, 12678, +10000.
The canonical representation for short is defined by prohibiting certain options from the Lexical representation (§3.3.18.1). Specifically, the the optional "+" sign is prohibited and leading zeroes are prohibited.
short has the following ·constraining facets·:
[Definition:] byte is ·derived· from short by setting the value of ·maxInclusive· to be 127 and ·minInclusive· to be -128. The ·base type· of byte is short.
byte has a lexical representation consisting of an optional sign followed by a finite-length sequence of decimal digits (#x30-#x39). If the sign is omitted, "+" is assumed. For example: -1, 0, 126, +100.
The canonical representation for byte is defined by prohibiting certain options from the Lexical representation (§3.3.19.1). Specifically, the the optional "+" sign is prohibited and leading zeroes are prohibited.
byte has the following ·constraining facets·:
[Definition:] nonNegativeInteger is ·derived· from integer by setting the value of ·minInclusive· to be 0. This results in the standard mathematical concept of the non-negative integers. The ·value space· of nonNegativeInteger is the infinite set {0,1,2,...}. The ·base type· of nonNegativeInteger is integer.
nonNegativeInteger has a lexical representation consisting of an optional sign followed by a finite-length sequence of decimal digits (#x30-#x39). If the sign is omitted, the positive sign ("+") is assumed. If the sign is present, it must be "+" except for lexical forms denoting zero, which may be preceded by a positive ("+") or a negative ("-") sign. For example: 1, 0, 12678967543233, +100000.
The canonical representation for nonNegativeInteger is defined by prohibiting certain options from the Lexical representation (§3.3.20.1). Specifically, the the optional "+" sign is prohibited and leading zeroes are prohibited.
nonNegativeInteger has the following ·constraining facets·:
The following ·built-in· datatypes are ·derived· from nonNegativeInteger:
[Definition:] unsignedLong is ·derived· from nonNegativeInteger by setting the value of ·maxInclusive· to be 18446744073709551615. The ·base type· of unsignedLong is nonNegativeInteger.
unsignedLong has a lexical representation consisting of a finite-length sequence of decimal digits (#x30-#x39). For example: 0, 12678967543233, 100000.
The canonical representation for unsignedLong is defined by prohibiting certain options from the Lexical representation (§3.3.21.1). Specifically, leading zeroes are prohibited.
unsignedLong has the following ·constraining facets·:
The following ·built-in· datatypes are ·derived· from unsignedLong:
[Definition:] unsignedInt is ·derived· from unsignedLong by setting the value of ·maxInclusive· to be 4294967295. The ·base type· of unsignedInt is unsignedLong.
unsignedInt has a lexical representation consisting of a finite-length sequence of decimal digits (#x30-#x39). For example: 0, 1267896754, 100000.
The canonical representation for unsignedInt is defined by prohibiting certain options from the Lexical representation (§3.3.22.1). Specifically, leading zeroes are prohibited.
unsignedInt has the following ·constraining facets·:
The following ·built-in· datatypes are ·derived· from unsignedInt:
[Definition:] unsignedShort is ·derived· from unsignedInt by setting the value of ·maxInclusive· to be 65535. The ·base type· of unsignedShort is unsignedInt.
unsignedShort has a lexical representation consisting of a finite-length sequence of decimal digits (#x30-#x39). For example: 0, 12678, 10000.
The canonical representation for unsignedShort is defined by prohibiting certain options from the Lexical representation (§3.3.23.1). Specifically, the leading zeroes are prohibited.
unsignedShort has the following ·constraining facets·:
The following ·built-in· datatypes are ·derived· from unsignedShort:
[Definition:] unsignedByte is ·derived· from unsignedShort by setting the value of ·maxInclusive· to be 255. The ·base type· of unsignedByte is unsignedShort.
unsignedByte has a lexical representation consisting of a finite-length sequence of decimal digits (#x30-#x39). For example: 0, 126, 100.
The canonical representation for unsignedByte is defined by prohibiting certain options from the Lexical representation (§3.3.24.1). Specifically, leading zeroes are prohibited.
unsignedByte has the following ·constraining facets·:
[Definition:] positiveInteger is ·derived· from nonNegativeInteger by setting the value of ·minInclusive· to be 1. This results in the standard mathematical concept of the positive integer numbers. The ·value space· of positiveInteger is the infinite set {1,2,...}. The ·base type· of positiveInteger is nonNegativeInteger.
positiveInteger has a lexical representation consisting of an optional positive sign ("+") followed by a finite-length sequence of decimal digits (#x30-#x39). For example: 1, 12678967543233, +100000.
The canonical representation for positiveInteger is defined by prohibiting certain options from the Lexical representation (§3.3.25.1). Specifically, the optional "+" sign is prohibited and leading zeroes are prohibited.
positiveInteger has the following ·constraining facets·:
The following sections provide full details on the properties and significance of each kind of schema component involved in datatype definitions. For each property, the kinds of values it is allowed to have is specified. Any property not identified as optional is required to be present; optional properties which are not present have absent as their value. Any property identified as a having a set, subset or ·list· value may have an empty value unless this is explicitly ruled out: this is not the same as absent. Any property value identified as a superset or a subset of some set may be equal to that set, unless a proper superset or subset is explicitly called for.
For more information on the notion of datatype (schema) components, see Schema Component Details of [XML Schema Part 1: Structures].
Simple Type definitions provide for:
The Simple Type Definition schema component has the following properties:
Datatypes are identified by their {name} and {target namespace}. Except for anonymous datatypes (those with no {name}), datatype definitions ·must· be uniquely identified within a schema.
If {variety} is ·atomic· then the ·value space· of the datatype defined will be a subset of the ·value space· of {base type definition} (which is a subset of the ·value space· of {primitive type definition}). If {variety} is ·list· then the ·value space· of the datatype defined will be the set of finite-length sequence of values from the ·value space· of {item type definition}. If {variety} is ·union· then the ·value space· of the datatype defined will be the union of the ·value space·s of each datatype in {member type definitions}.
If {variety} is ·atomic· then the {variety} of {base type definition} must be ·atomic·. If {variety} is ·list· then the {variety} of {item type definition} must be either ·atomic· or ·union·. If {variety} is ·union· then {member type definitions} must be a list of datatype definitions.
The value of {facets} consists of the set of ·facet·s specified directly in the datatype definition unioned with the possibly empty set of {facets} of {base type definition}.
The value of {fundamental facets} consists of the set of ·fundamental facet·s and their values.
If {final} is the empty set then the type can be used in deriving other types; the explicit values restriction, list and union prevent further derivations by ·restriction·, ·list· and ·union· respectively.
The XML representation for a Simple Type Definition schema component is a <simpleType> element information item. The correspondences between the properties of the information item and properties of the component are as follows:
simpleType Element Information Item<simpleType
final =
(#all | List of (list | union | restriction))
id = ID
name = NCName
{any attributes with non-schema namespace . . .}>
Content: (annotation?, (restriction | list | union))
</simpleType>
| Datatype Definition Schema Component | ||||||||||
|---|---|---|---|---|---|---|---|---|---|---|
|
A ·derived· datatype can be ·derived· from a ·primitive· datatype or another ·derived· datatype by one of three means: by restriction, by list or by union.
restriction Element Information Item<restriction
base = QName
id = ID
{any attributes with non-schema namespace . . .}>
Content: (annotation?, (simpleType?, (minExclusive | minInclusive | maxExclusive | maxInclusive | totalDigits | fractionDigits | length | minLength | maxLength | enumeration | whiteSpace | pattern)*))
</restriction>
| Simple Type Definition Schema Component | ||||||||
|---|---|---|---|---|---|---|---|---|
|
<simpleType name='Sku'>
<restriction base='string'>
<pattern value='\d{3}-[A-Z]{2}'/>
</restriction>
</simpleType>list Element Information Item<list
id = ID
itemType = QName
{any attributes with non-schema namespace . . .}>
Content: (annotation?, simpleType?)
</list>
| Simple Type Definition Schema Component | ||||||
|---|---|---|---|---|---|---|
|
A ·list· datatype must be ·derived· from an ·atomic· or a ·union· datatype, known as the ·itemType· of the ·list· datatype. This yields a datatype whose ·value space· is composed of finite-length sequences of values from the ·value space· of the ·itemType· and whose ·lexical space· is composed of space-separated lists of literals of the ·itemType·.
<simpleType name='listOfFloat'> <list itemType='float'/> </simpleType>
As mentioned in List datatypes (§2.5.1.2), when a datatype is ·derived· from a ·list· datatype, the following ·constraining facet·s can be used:
regardless of the ·constraining facet·s that are applicable to the ·atomic· datatype that serves as the ·itemType· of the ·list·.
For each of ·length·, ·maxLength· and ·minLength·, the unit of length is measured in number of list items. The value of ·whiteSpace· is fixed to the value collapse.
union Element Information Item<union
id = ID
memberTypes = List of QName
{any attributes with non-schema namespace . . .}>
Content: (annotation?, simpleType*)
</union>
| Simple Type Definition Schema Component | ||||||
|---|---|---|---|---|---|---|
|
A ·union· datatype can be ·derived· from one or more ·atomic·, ·list· or other ·union· datatypes, known as the ·memberTypes· of that ·union· datatype.
<xsd:attribute name="size">
<xsd:simpleType>
<xsd:union>
<xsd:simpleType>
<xsd:restriction base="xsd:positiveInteger">
<xsd:minInclusive value="8"/>
<xsd:maxInclusive value="72"/>
</xsd:restriction>
</xsd:simpleType>
<xsd:simpleType>
<xsd:restriction base="xsd:NMTOKEN">
<xsd:enumeration value="small"/>
<xsd:enumeration value="medium"/>
<xsd:enumeration value="large"/>
</xsd:restriction>
</xsd:simpleType>
</xsd:union>
</xsd:simpleType>
</xsd:attribute>
<p> <font size='large'>A header</font> </p> <p> <font size='12'>this is a test</font> </p>
As mentioned in Union datatypes (§2.5.1.3), when a datatype is ·derived· from a ·union· datatype, the only following ·constraining facet·s can be used:
regardless of the ·constraining facet·s that are applicable to the datatypes that participate in the ·union·
itemType [attribute] or the
<simpleType> [child] of the <list> element
must be present, but not both.
base [attribute] or the
simpleType [child] of the <restriction>
element must be present, but not both.
memberTypes [attribute] of the <union>
element must be non-empty or
there must be at least one simpleType [child].
There is a simple type definition nearly equivalent to the simple version of the ur-type definition present in every schema by definition. It has the following properties:
Every ·value space· supports the notion of equality, with the following rules:
On every datatype, the operation Equal is defined in terms of the equality property of the ·value space·: for any values a, b drawn from the ·value space·, Equal(a,b) is true if a = b, and false otherwise.
Note that in consequence of the above:
[Definition:] An order relation on a ·value space· is a mathematical relation that imposes a ·total order· or a ·partial order· on the members of the ·value space·.
[Definition:] A ·value space·, and hence a datatype, is said to be ordered if there exists an ·order-relation· defined for that ·value space·.
[Definition:] A partial order is an ·order-relation· that is irreflexive, asymmetric and transitive.
A ·partial order· has the following properties:
The notation a <> b is used to indicate the case when a != b and neither a < b nor b < a. For any values a and b from different ·primitive· ·value space·s, a <> b.
[Definition:] When a <> b, a and b are incomparable,[Definition:] otherwise they are comparable.
[Definition:] A total order is an ·partial order· such that for no a and b is it the case that a <> b.
A ·total order· has all of the properties specified above for ·partial order·, plus the following property:
·ordered· provides for:
{value} depends on {variety}, {facets} and {member type definitions} in the Simple Type Definition component in which a ·ordered· component appears as a member of {fundamental facets}.
When {variety} is ·atomic·, {value} is inherited from {value} of {base type definition}. For all ·primitive· types {value} is as specified in the table in Fundamental Facets (§C.1).
When {variety} is ·list·, {value} is false.
When {variety} is ·union·, {value} is partial unless one of the following:
[Definition:] A value u in an ·ordered· ·value space· U is said to be an inclusive upper bound of a ·value space· V (where V is a subset of U) if for all v in V, u >= v.
[Definition:] A value u in an ·ordered· ·value space· U is said to be an exclusive upper bound of a ·value space· V (where V is a subset of U) if for all v in V, u > v.
[Definition:] A value l in an ·ordered· ·value space· L is said to be an inclusive lower bound of a ·value space· V (where V is a subset of L) if for all v in V, l <= v.
[Definition:] A value l in an ·ordered· ·value space· L is said to be an exclusive lower bound of a ·value space· V (where V is a subset of L) if for all v in V, l < v.
[Definition:] A datatype is bounded if its ·value space· has either an ·inclusive upper bound· or an ·exclusive upper bound· and either an ·inclusive lower bound· or an ·exclusive lower bound·.
·bounded· provides for:
{value} depends on {variety}, {facets} and {member type definitions} in the Simple Type Definition component in which a ·bounded· component appears as a member of {fundamental facets}.
When {variety} is ·atomic·, if one of ·minInclusive· or ·minExclusive· and one of ·maxInclusive· or ·maxExclusive· are among {facets} , then {value} is true; else {value} is false.
When {variety} is ·list·, if ·length· or both of ·minLength· and ·maxLength· are among {facets}, then {value} is true; else {value} is false.
When {variety} is ·union·, if {value} is true for every member of {member type definitions} and all members of {member type definitions} share a common ancestor, then {value} is true; else {value} is false.
[Definition:] Every ·value space· has associated with it the concept of cardinality. Some ·value space·s are finite, some are countably infinite while still others could conceivably be uncountably infinite (although no ·value space· defined by this specification is uncountable infinite). A datatype is said to have the cardinality of its ·value space·.
It is sometimes useful to categorize ·value space·s (and hence, datatypes) as to their cardinality. There are two significant cases:
·cardinality· provides for:
{value} depends on {variety}, {facets} and {member type definitions} in the Simple Type Definition component in which a ·cardinality· component appears as a member of {fundamental facets}.
When {variety} is ·atomic· and {value} of {base type definition} is finite, then {value} is finite.
When {variety} is ·atomic· and {value} of {base type definition} is countably infinite and either of the following conditions are true, then {value} is finite; else {value} is countably infinite:
When {variety} is ·list·, if ·length· or both of ·minLength· and ·maxLength· are among {facets}, then {value} is finite; else {value} is countably infinite.
When {variety} is ·union·, if {value} is finite for every member of {member type definitions}, then {value} is finite; else {value} is countably infinite.
[Definition:] A datatype is said to be numeric if its values are conceptually quantities (in some mathematical number system).
[Definition:] A datatype whose values are not ·numeric· is said to be non-numeric.
·numeric· provides for:
{value} depends on {variety}, {facets}, {base type definition} and {member type definitions} in the Simple Type Definition component in which a ·cardinality· component appears as a member of {fundamental facets}.
When {variety} is ·atomic·, {value} is inherited from {value} of {base type definition}. For all ·primitive· types {value} is as specified in the table in Fundamental Facets (§C.1).
When {variety} is ·list·, {value} is false.
When {variety} is ·union·, if {value} is true for every member of {member type definitions}, then {value} is true; else {value} is false.
[Definition:] length is the number of units of length, where units of length varies depending on the type that is being ·derived· from. The value of length ·must· be a nonNegativeInteger.
For string and datatypes ·derived· from string, length is measured in units of characters as defined in [XML 1.0 (Second Edition)]. For anyURI, length is measured in units of characters (as for string). For hexBinary and base64Binary and datatypes ·derived· from them, length is measured in octets (8 bits) of binary data. For datatypes ·derived· by ·list·, length is measured in number of list items.
·length· provides for:
<simpleType name='productCode'>
<restriction base='string'>
<length value='8' fixed='true'/>
</restriction>
</simpleType>If {fixed} is true, then types for which the current type is the {base type definition} cannot specify a value for length other than {value}.
The XML representation for a length schema component is a <length> element information item. The correspondences between the properties of the information item and properties of the component are as follows:
length Element Information Item<length
fixed = boolean : false
id = ID
value = nonNegativeInteger
{any attributes with non-schema namespace . . .}>
Content: (annotation?)
</length>
| length Schema Component | ||||||||
|---|---|---|---|---|---|---|---|---|
|
The use of ·length· on datatypes ·derived· from QName and NOTATION is deprecated. Future versions of this specification may remove this facet for these datatypes.
[Definition:] minLength is the minimum number of units of length, where units of length varies depending on the type that is being ·derived· from. The value of minLength ·must· be a nonNegativeInteger.
For string and datatypes ·derived· from string, minLength is measured in units of characters as defined in [XML 1.0 (Second Edition)]. For hexBinary and base64Binary and datatypes ·derived· from them, minLength is measured in octets (8 bits) of binary data. For datatypes ·derived· by ·list·, minLength is measured in number of list items.
·minLength· provides for:
<simpleType name='non-empty-string'>
<restriction base='string'>
<minLength value='1'/>
</restriction>
</simpleType>If {fixed} is true, then types for which the current type is the {base type definition} cannot specify a value for minLength other than {value}.
The XML representation for a minLength schema component is a <minLength> element information item. The correspondences between the properties of the information item and properties of the component are as follows:
minLength Element Information Item<minLength
fixed = boolean : false
id = ID
value = nonNegativeInteger
{any attributes with non-schema namespace . . .}>
Content: (annotation?)
</minLength>
| minLength Schema Component | ||||||||
|---|---|---|---|---|---|---|---|---|
|
The use of ·minLength· on datatypes ·derived· from QName and NOTATION is deprecated. Future versions of this specification may remove this facet for these datatypes.
[Definition:] maxLength is the maximum number of units of length, where units of length varies depending on the type that is being ·derived· from. The value of maxLength ·must· be a nonNegativeInteger.
For string and datatypes ·derived· from string, maxLength is measured in units of characters as defined in [XML 1.0 (Second Edition)]. For hexBinary and base64Binary and datatypes ·derived· from them, maxLength is measured in octets (8 bits) of binary data. For datatypes ·derived· by ·list·, maxLength is measured in number of list items.
·maxLength· provides for:
<simpleType name='form-input'>
<restriction base='string'>
<maxLength value='50'/>
</restriction>
</simpleType>If {fixed} is true, then types for which the current type is the {base type definition} cannot specify a value for maxLength other than {value}.
The XML representation for a maxLength schema component is a <maxLength> element information item. The correspondences between the properties of the information item and properties of the component are as follows:
maxLength Element Information Item<maxLength
fixed = boolean : false
id = ID
value = nonNegativeInteger
{any attributes with non-schema namespace . . .}>
Content: (annotation?)
</maxLength>
| maxLength Schema Component | ||||||||
|---|---|---|---|---|---|---|---|---|
|
The use of ·maxLength· on datatypes ·derived· from QName and NOTATION is deprecated. Future versions of this specification may remove this facet for these datatypes.
[Definition:] pattern is a constraint on the ·value space· of a datatype which is achieved by constraining the ·lexical space· to literals which match a specific pattern. The value of pattern ·must· be a ·regular expression·.
·pattern· provides for:
<simpleType name='better-us-zipcode'>
<restriction base='string'>
<pattern value='[0-9]{5}(-[0-9]{4})?'/>
</restriction>
</simpleType>The XML representation for a pattern schema component is a <pattern> element information item. The correspondences between the properties of the information item and properties of the component are as follows:
pattern Element Information Item<pattern
id = ID
value = string
{any attributes with non-schema namespace . . .}>
Content: (annotation?)
</pattern>
| pattern Schema Component | ||||||
|---|---|---|---|---|---|---|
|
[Definition:] enumeration constrains the ·value space· to a specified set of values.
enumeration does not impose an order relation on the ·value space· it creates; the value of the ·ordered· property of the ·derived· datatype remains that of the datatype from which it is ·derived·.
·enumeration· provides for:
<simpleType name='holidays'>
<annotation>
<documentation>some US holidays</documentation>
</annotation>
<restriction base='gMonthDay'>
<enumeration value='--01-01'>
<annotation>
<documentation>New Year's day</documentation>
</annotation>
</enumeration>
<enumeration value='--07-04'>
<annotation>
<documentation>4th of July</documentation>
</annotation>
</enumeration>
<enumeration value='--12-25'>
<annotation>
<documentation>Christmas</documentation>
</annotation>
</enumeration>
</restriction>
</simpleType>The XML representation for an enumeration schema component is an <enumeration> element information item. The correspondences between the properties of the information item and properties of the component are as follows:
enumeration Element Information Item<enumeration
id = ID
value = anySimpleType
{any attributes with non-schema namespace . . .}>
Content: (annotation?)
</enumeration>
| enumeration Schema Component | ||||||
|---|---|---|---|---|---|---|
|
[Definition:] whiteSpace constrains the ·value space· of types ·derived· from string such that the various behaviors specified in Attribute Value Normalization in [XML 1.0 (Second Edition)] are realized. The value of whiteSpace must be one of {preserve, replace, collapse}.
hexadecimal A (line feed), which is denoted by
U+000A. This notation is to be distinguished from 
,
which is the XML character reference
to that same UCS code point.
whiteSpace is applicable to all ·atomic· and
·list· datatypes. For all ·atomic·
datatypes other than string (and types ·derived·
by ·restriction· from it) the value of whiteSpace is
collapse and cannot be changed by a schema author; for
string the value of whiteSpace is
preserve; for any type ·derived· by
·restriction· from
string the value of whiteSpace can
be any of the three legal values. For all datatypes
·derived· by ·list· the
value of whiteSpace is collapse and cannot
be changed by a schema author. For all datatypes
·derived· by ·union·
whiteSpace does not apply directly; however, the
normalization behavior of ·union· types is controlled by
the value of whiteSpace on that one of the
·memberTypes· against which the ·union·
is successfully validated.
·whiteSpace· provides for:
<simpleType name='token'>
<restriction base='normalizedString'>
<whiteSpace value='collapse'/>
</restriction>
</simpleType>{preserve, replace, collapse}.
If {fixed} is true, then types for which the current type is the {base type definition} cannot specify a value for whiteSpace other than {value}.
The XML representation for a whiteSpace schema component is a <whiteSpace> element information item. The correspondences between the properties of the information item and properties of the component are as follows:
whiteSpace Element Information Item<whiteSpace
fixed = boolean : false
id = ID
value = (collapse | preserve | replace)
{any attributes with non-schema namespace . . .}>
Content: (annotation?)
</whiteSpace>
| whiteSpace Schema Component | ||||||||
|---|---|---|---|---|---|---|---|---|
|
[Definition:] maxInclusive is the ·inclusive upper bound· of the ·value space· for a datatype with the ·ordered· property. The value of maxInclusive ·must· be in the ·value space· of the ·base type·.
·maxInclusive· provides for:
<simpleType name='one-hundred-or-less'>
<restriction base='integer'>
<maxInclusive value='100'/>
</restriction>
</simpleType>If {fixed} is true, then types for which the current type is the {base type definition} cannot specify a value for maxInclusive other than {value}.
The XML representation for a maxInclusive schema component is a <maxInclusive> element information item. The correspondences between the properties of the information item and properties of the component are as follows:
maxInclusive Element Information Item<maxInclusive
fixed = boolean : false
id = ID
value = anySimpleType
{any attributes with non-schema namespace . . .}>
Content: (annotation?)
</maxInclusive>
| maxInclusive Schema Component | ||||||||
|---|---|---|---|---|---|---|---|---|
|
[Definition:] maxExclusive is the ·exclusive upper bound· of the ·value space· for a datatype with the ·ordered· property. The value of maxExclusive ·must· be in the ·value space· of the ·base type· or be equal to {value} in {base type definition}.
·maxExclusive· provides for:
<simpleType name='less-than-one-hundred-and-one'>
<restriction base='integer'>
<maxExclusive value='101'/>
</restriction>
</simpleType>If {fixed} is true, then types for which the current type is the {base type definition} cannot specify a value for maxExclusive other than {value}.
The XML representation for a maxExclusive schema component is a <maxExclusive> element information item. The correspondences between the properties of the information item and properties of the component are as follows:
maxExclusive Element Information Item<maxExclusive
fixed = boolean : false
id = ID
value = anySimpleType
{any attributes with non-schema namespace . . .}>
Content: (annotation?)
</maxExclusive>
| maxExclusive Schema Component | ||||||||
|---|---|---|---|---|---|---|---|---|
|
[Definition:] minExclusive is the ·exclusive lower bound· of the ·value space· for a datatype with the ·ordered· property. The value of minExclusive ·must· be in the ·value space· of the ·base type· or be equal to {value} in {base type definition}.
·minExclusive· provides for:
<simpleType name='more-than-ninety-nine'>
<restriction base='integer'>
<minExclusive value='99'/>
</restriction>
</simpleType>If {fixed} is true, then types for which the current type is the {base type definition} cannot specify a value for minExclusive other than {value}.
The XML representation for a minExclusive schema component is a <minExclusive> element information item. The correspondences between the properties of the information item and properties of the component are as follows:
minExclusive Element Information Item<minExclusive
fixed = boolean : false
id = ID
value = anySimpleType
{any attributes with non-schema namespace . . .}>
Content: (annotation?)
</minExclusive>
| minExclusive Schema Component | ||||||||
|---|---|---|---|---|---|---|---|---|
|
[Definition:] minInclusive is the ·inclusive lower bound· of the ·value space· for a datatype with the ·ordered· property. The value of minInclusive ·must· be in the ·value space· of the ·base type·.
·minInclusive· provides for:
<simpleType name='one-hundred-or-more'>
<restriction base='integer'>
<minInclusive value='100'/>
</restriction>
</simpleType>If {fixed} is true, then types for which the current type is the {base type definition} cannot specify a value for minInclusive other than {value}.
The XML representation for a minInclusive schema component is a <minInclusive> element information item. The correspondences between the properties of the information item and properties of the component are as follows:
minInclusive Element Information Item<minInclusive
fixed = boolean : false
id = ID
value = anySimpleType
{any attributes with non-schema namespace . . .}>
Content: (annotation?)
</minInclusive>
| minInclusive Schema Component | ||||||||
|---|---|---|---|---|---|---|---|---|
|
[Definition:] totalDigits controls the maximum number of values in the ·value space· of datatypes ·derived· from decimal, by restricting it to numbers that are expressible as i × 10^-n where i and n are integers such that |i| < 10^totalDigits and 0 <= n <= totalDigits. The value of totalDigits ·must· be a positiveInteger.
The term totalDigits is chosen to reflect the fact that it restricts the ·value space· to those values that can be represented lexically using at most totalDigits digits. Note that it does not restrict the ·lexical space· directly; a lexical representation that adds additional leading zero digits or trailing fractional zero digits is still permitted.
If {fixed} is true, then types for which the current type is the {base type definition} cannot specify a value for totalDigits other than {value}.
The XML representation for a totalDigits schema component is a <totalDigits> element information item. The correspondences between the properties of the information item and properties of the component are as follows:
totalDigits Element Information Item<totalDigits
fixed = boolean : false
id = ID
value = positiveInteger
{any attributes with non-schema namespace . . .}>
Content: (annotation?)
</totalDigits>
| totalDigits Schema Component | ||||||||
|---|---|---|---|---|---|---|---|---|
|
[Definition:] fractionDigits controls the size of the minimum difference between values in the ·value space· of datatypes ·derived· from decimal, by restricting the ·value space· to numbers that are expressible as i × 10^-n where i and n are integers and 0 <= n <= fractionDigits. The value of fractionDigits ·must· be a nonNegativeInteger.
The term fractionDigits is chosen to reflect the fact that it restricts the ·value space· to those values that can be represented lexically using at most fractionDigits to the right of the decimal point. Note that it does not restrict the ·lexical space· directly; a non-·canonical lexical representation· that adds additional leading zero digits or trailing fractional zero digits is still permitted.
<simpleType name='celsiusBodyTemp'>
<restriction base='decimal'>
<totalDigits value='4'/>
<fractionDigits value='1'/>
<minInclusive value='36.4'/>
<maxInclusive value='40.5'/>
</restriction>
</simpleType>
If {fixed} is true, then types for which the current type is the {base type definition} cannot specify a value for fractionDigits other than {value}.
The XML representation for a fractionDigits schema component is a <fractionDigits> element information item. The correspondences between the properties of the information item and properties of the component are as follows:
fractionDigits Element Information Item<fractionDigits
fixed = boolean : false
id = ID
value = nonNegativeInteger
{any attributes with non-schema namespace . . .}>
Content: (annotation?)
</fractionDigits>
| fractionDigits Schema Component | ||||||||
|---|---|---|---|---|---|---|---|---|
|
This specification describes two levels of conformance for datatype processors. The first is required of all processors. Support for the other will depend on the application environments for which the processor is intended.
[Definition:] Minimally conforming processors ·must· completely and correctly implement the ·Constraint on Schemas· and ·Validation Rule· .
[Definition:] Processors which accept schemas in the form of XML documents as described in XML Representation of Simple Type Definition Schema Components (§4.1.2) (and other relevant portions of Datatype components (§4)) are additionally said to provide conformance to the XML Representation of Schemas, and ·must·, when processing schema documents, completely and correctly implement all ·Schema Representation Constraint·s in this specification, and ·must· adhere exactly to the specifications in XML Representation of Simple Type Definition Schema Components (§4.1.2) (and other relevant portions of Datatype components (§4)) for mapping the contents of such documents to schema components for use in validation.
<!DOCTYPE xs:schema PUBLIC "-//W3C//DTD XMLSCHEMA 200102//EN" "XMLSchema.dtd" [
<!--
keep this schema XML1.0 DTD valid
-->
<!ENTITY % schemaAttrs 'xmlns:hfp CDATA #IMPLIED'>
<!ELEMENT hfp:hasFacet EMPTY>
<!ATTLIST hfp:hasFacet
name NMTOKEN #REQUIRED>
<!ELEMENT hfp:hasProperty EMPTY>
<!ATTLIST hfp:hasProperty
name NMTOKEN #REQUIRED
value CDATA #REQUIRED>
<!--
Make sure that processors that do not read the external
subset will know about the various IDs we declare
-->
<!ATTLIST xs:simpleType id ID #IMPLIED>
<!ATTLIST xs:maxExclusive id ID #IMPLIED>
<!ATTLIST xs:minExclusive id ID #IMPLIED>
<!ATTLIST xs:maxInclusive id ID #IMPLIED>
<!ATTLIST xs:minInclusive id ID #IMPLIED>
<!ATTLIST xs:totalDigits id ID #IMPLIED>
<!ATTLIST xs:fractionDigits id ID #IMPLIED>
<!ATTLIST xs:length id ID #IMPLIED>
<!ATTLIST xs:minLength id ID #IMPLIED>
<!ATTLIST xs:maxLength id ID #IMPLIED>
<!ATTLIST xs:enumeration id ID #IMPLIED>
<!ATTLIST xs:pattern id ID #IMPLIED>
<!ATTLIST xs:appinfo id ID #IMPLIED>
<!ATTLIST xs:documentation id ID #IMPLIED>
<!ATTLIST xs:list id ID #IMPLIED>
<!ATTLIST xs:union id ID #IMPLIED>
]>
<?xml version='1.0'?>
<xs:schema xmlns:hfp="http://www.w3.org/2001/XMLSchema-hasFacetAndProperty"
xmlns:xs="http://www.w3.org/2001/XMLSchema" blockDefault="#all"
elementFormDefault="qualified" xml:lang="en"
targetNamespace="http://www.w3.org/2001/XMLSchema"
version="Id: datatypes.xsd,v 1.4 2004/05/29 10:26:33 ht Exp ">
<xs:annotation>
<xs:documentation source="../datatypes/datatypes-with-errata.html">
The schema corresponding to this document is normative,
with respect to the syntactic constraints it expresses in the
XML Schema language. The documentation (within <documentation>
elements) below, is not normative, but rather highlights important
aspects of the W3C Recommendation of which this is a part
</xs:documentation>
</xs:annotation>
<xs:annotation>
<xs:documentation>
First the built-in primitive datatypes. These definitions are for
information only, the real built-in definitions are magic.
</xs:documentation>
<xs:documentation>
For each built-in datatype in this schema (both primitive and
derived) can be uniquely addressed via a URI constructed
as follows:
1) the base URI is the URI of the XML Schema namespace
2) the fragment identifier is the name of the datatype
For example, to address the int datatype, the URI is:
http://www.w3.org/2001/XMLSchema#int
Additionally, each facet definition element can be uniquely
addressed via a URI constructed as follows:
1) the base URI is the URI of the XML Schema namespace
2) the fragment identifier is the name of the facet
For example, to address the maxInclusive facet, the URI is:
http://www.w3.org/2001/XMLSchema#maxInclusive
Additionally, each facet usage in a built-in datatype definition
can be uniquely addressed via a URI constructed as follows:
1) the base URI is the URI of the XML Schema namespace
2) the fragment identifier is the name of the datatype, followed
by a period (".") followed by the name of the facet
For example, to address the usage of the maxInclusive facet in
the definition of int, the URI is:
http://www.w3.org/2001/XMLSchema#int.maxInclusive
</xs:documentation>
</xs:annotation>
<xs:simpleType name="string" id="string">
<xs:annotation>
<xs:appinfo>
<hfp:hasFacet name="length"/>
<hfp:hasFacet name="minLength"/>
<hfp:hasFacet name="maxLength"/>
<hfp:hasFacet name="pattern"/>
<hfp:hasFacet name="enumeration"/>
<hfp:hasFacet name="whiteSpace"/>
<hfp:hasProperty name="ordered" value="false"/>
<hfp:hasProperty name="bounded" value="false"/>
<hfp:hasProperty name="cardinality" value="countably infinite"/>
<hfp:hasProperty name="numeric" value="false"/>
</xs:appinfo>
<xs:documentation source="http://www.w3.org/TR/xmlschema-2/#string"/>
</xs:annotation>
<xs:restriction base="xs:anySimpleType">
<xs:whiteSpace value="preserve" id="string.preserve"/>
</xs:restriction>
</xs:simpleType>
<xs:simpleType name="boolean" id="boolean">
<xs:annotation>
<xs:appinfo>
<hfp:hasFacet name="pattern"/>
<hfp:hasFacet name="whiteSpace"/>
<hfp:hasProperty name="ordered" value="false"/>
<hfp:hasProperty name="bounded" value="false"/>
<hfp:hasProperty name="cardinality" value="finite"/>
<hfp:hasProperty name="numeric" value="false"/>
</xs:appinfo>
<xs:documentation source="http://www.w3.org/TR/xmlschema-2/#boolean"/>
</xs:annotation>
<xs:restriction base="xs:anySimpleType">
<xs:whiteSpace fixed="true" value="collapse" id="boolean.whiteSpace"/>
</xs:restriction>
</xs:simpleType>
<xs:simpleType name="float" id="float">
<xs:annotation>
<xs:appinfo>
<hfp:hasFacet name="pattern"/>
<hfp:hasFacet name="enumeration"/>
<hfp:hasFacet name="whiteSpace"/>
<hfp:hasFacet name="maxInclusive"/>
<hfp:hasFacet name="maxExclusive"/>
<hfp:hasFacet name="minInclusive"/>
<hfp:hasFacet name="minExclusive"/>
<hfp:hasProperty name="ordered" value="partial"/>
<hfp:hasProperty name="bounded" value="true"/>
<hfp:hasProperty name="cardinality" value="finite"/>
<hfp:hasProperty name="numeric" value="true"/>
</xs:appinfo>
<xs:documentation source="http://www.w3.org/TR/xmlschema-2/#float"/>
</xs:annotation>
<xs:restriction base="xs:anySimpleType">
<xs:whiteSpace fixed="true" value="collapse" id="float.whiteSpace"/>
</xs:restriction>
</xs:simpleType>
<xs:simpleType name="double" id="double">
<xs:annotation>
<xs:appinfo>
<hfp:hasFacet name="pattern"/>
<hfp:hasFacet name="enumeration"/>
<hfp:hasFacet name="whiteSpace"/>
<hfp:hasFacet name="maxInclusive"/>
<hfp:hasFacet name="maxExclusive"/>
<hfp:hasFacet name="minInclusive"/>
<hfp:hasFacet name="minExclusive"/>
<hfp:hasProperty name="ordered" value="partial"/>
<hfp:hasProperty name="bounded" value="true"/>
<hfp:hasProperty name="cardinality" value="finite"/>
<hfp:hasProperty name="numeric" value="true"/>
</xs:appinfo>
<xs:documentation source="http://www.w3.org/TR/xmlschema-2/#double"/>
</xs:annotation>
<xs:restriction base="xs:anySimpleType">
<xs:whiteSpace fixed="true" value="collapse" id="double.whiteSpace"/>
</xs:restriction>
</xs:simpleType>
<xs:simpleType name="decimal" id="decimal">
<xs:annotation>
<xs:appinfo>
<hfp:hasFacet name="totalDigits"/>
<hfp:hasFacet name="fractionDigits"/>
<hfp:hasFacet name="pattern"/>
<hfp:hasFacet name="whiteSpace"/>
<hfp:hasFacet name="enumeration"/>
<hfp:hasFacet name="maxInclusive"/>
<hfp:hasFacet name="maxExclusive"/>
<hfp:hasFacet name="minInclusive"/>
<hfp:hasFacet name="minExclusive"/>
<hfp:hasProperty name="ordered" value="total"/>
<hfp:hasProperty name="bounded" value="false"/>
<hfp:hasProperty name="cardinality" value="countably infinite"/>
<hfp:hasProperty name="numeric" value="true"/>
</xs:appinfo>
<xs:documentation source="http://www.w3.org/TR/xmlschema-2/#decimal"/>
</xs:annotation>
<xs:restriction base="xs:anySimpleType">
<xs:whiteSpace fixed="true" value="collapse" id="decimal.whiteSpace"/>
</xs:restriction>
</xs:simpleType>
<xs:simpleType name="duration" id="duration">
<xs:annotation>
<xs:appinfo>
<hfp:hasFacet name="pattern"/>
<hfp:hasFacet name="enumeration"/>
<hfp:hasFacet name="whiteSpace"/>
<hfp:hasFacet name="maxInclusive"/>
<hfp:hasFacet name="maxExclusive"/>
<hfp:hasFacet name="minInclusive"/>
<hfp:hasFacet name="minExclusive"/>
<hfp:hasProperty name="ordered" value="partial"/>
<hfp:hasProperty name="bounded" value="false"/>
<hfp:hasProperty name="cardinality" value="countably infinite"/>
<hfp:hasProperty name="numeric" value="false"/>
</xs:appinfo>
<xs:documentation source="http://www.w3.org/TR/xmlschema-2/#duration"/>
</xs:annotation>
<xs:restriction base="xs:anySimpleType">
<xs:whiteSpace fixed="true" value="collapse" id="duration.whiteSpace"/>
</xs:restriction>
</xs:simpleType>
<xs:simpleType name="dateTime" id="dateTime">
<xs:annotation>
<xs:appinfo>
<hfp:hasFacet name="pattern"/>
<hfp:hasFacet name="enumeration"/>
<hfp:hasFacet name="whiteSpace"/>
<hfp:hasFacet name="maxInclusive"/>
<hfp:hasFacet name="maxExclusive"/>
<hfp:hasFacet name="minInclusive"/>
<hfp:hasFacet name="minExclusive"/>
<hfp:hasProperty name="ordered" value="partial"/>
<hfp:hasProperty name="bounded" value="false"/>
<hfp:hasProperty name="cardinality" value="countably infinite"/>
<hfp:hasProperty name="numeric" value="false"/>
</xs:appinfo>
<xs:documentation source="http://www.w3.org/TR/xmlschema-2/#dateTime"/>
</xs:annotation>
<xs:restriction base="xs:anySimpleType">
<xs:whiteSpace fixed="true" value="collapse" id="dateTime.whiteSpace"/>
</xs:restriction>
</xs:simpleType>
<xs:simpleType name="time" id="time">
<xs:annotation>
<xs:appinfo>
<hfp:hasFacet name="pattern"/>
<hfp:hasFacet name="enumeration"/>
<hfp:hasFacet name="whiteSpace"/>
<hfp:hasFacet name="maxInclusive"/>
<hfp:hasFacet name="maxExclusive"/>
<hfp:hasFacet name="minInclusive"/>
<hfp:hasFacet name="minExclusive"/>
<hfp:hasProperty name="ordered" value="partial"/>
<hfp:hasProperty name="bounded" value="false"/>
<hfp:hasProperty name="cardinality" value="countably infinite"/>
<hfp:hasProperty name="numeric" value="false"/>
</xs:appinfo>
<xs:documentation source="http://www.w3.org/TR/xmlschema-2/#time"/>
</xs:annotation>
<xs:restriction base="xs:anySimpleType">
<xs:whiteSpace fixed="true" value="collapse" id="time.whiteSpace"/>
</xs:restriction>
</xs:simpleType>
<xs:simpleType name="date" id="date">
<xs:annotation>
<xs:appinfo>
<hfp:hasFacet name="pattern"/>
<hfp:hasFacet name="enumeration"/>
<hfp:hasFacet name="whiteSpace"/>
<hfp:hasFacet name="maxInclusive"/>
<hfp:hasFacet name="maxExclusive"/>
<hfp:hasFacet name="minInclusive"/>
<hfp:hasFacet name="minExclusive"/>
<hfp:hasProperty name="ordered" value="partial"/>
<hfp:hasProperty name="bounded" value="false"/>
<hfp:hasProperty name="cardinality" value="countably infinite"/>
<hfp:hasProperty name="numeric" value="false"/>
</xs:appinfo>
<xs:documentation source="http://www.w3.org/TR/xmlschema-2/#date"/>
</xs:annotation>
<xs:restriction base="xs:anySimpleType">
<xs:whiteSpace fixed="true" value="collapse" id="date.whiteSpace"/>
</xs:restriction>
</xs:simpleType>
<xs:simpleType name="gYearMonth" id="gYearMonth">
<xs:annotation>
<xs:appinfo>
<hfp:hasFacet name="pattern"/>
<hfp:hasFacet name="enumeration"/>
<hfp:hasFacet name="whiteSpace"/>
<hfp:hasFacet name="maxInclusive"/>
<hfp:hasFacet name="maxExclusive"/>
<hfp:hasFacet name="minInclusive"/>
<hfp:hasFacet name="minExclusive"/>
<hfp:hasProperty name="ordered" value="partial"/>
<hfp:hasProperty name="bounded" value="false"/>
<hfp:hasProperty name="cardinality" value="countably infinite"/>
<hfp:hasProperty name="numeric" value="false"/>
</xs:appinfo>
<xs:documentation source="http://www.w3.org/TR/xmlschema-2/#gYearMonth"/>
</xs:annotation>
<xs:restriction base="xs:anySimpleType">
<xs:whiteSpace fixed="true" value="collapse" id="gYearMonth.whiteSpace"/>
</xs:restriction>
</xs:simpleType>
<xs:simpleType name="gYear" id="gYear">
<xs:annotation>
<xs:appinfo>
<hfp:hasFacet name="pattern"/>
<hfp:hasFacet name="enumeration"/>
<hfp:hasFacet name="whiteSpace"/>
<hfp:hasFacet name="maxInclusive"/>
<hfp:hasFacet name="maxExclusive"/>
<hfp:hasFacet name="minInclusive"/>
<hfp:hasFacet name="minExclusive"/>
<hfp:hasProperty name="ordered" value="partial"/>
<hfp:hasProperty name="bounded" value="false"/>
<hfp:hasProperty name="cardinality" value="countably infinite"/>
<hfp:hasProperty name="numeric" value="false"/>
</xs:appinfo>
<xs:documentation source="http://www.w3.org/TR/xmlschema-2/#gYear"/>
</xs:annotation>
<xs:restriction base="xs:anySimpleType">
<xs:whiteSpace fixed="true" value="collapse" id="gYear.whiteSpace"/>
</xs:restriction>
</xs:simpleType>
<xs:simpleType name="gMonthDay" id="gMonthDay">
<xs:annotation>
<xs:appinfo>
<hfp:hasFacet name="pattern"/>
<hfp:hasFacet name="enumeration"/>
<hfp:hasFacet name="whiteSpace"/>
<hfp:hasFacet name="maxInclusive"/>
<hfp:hasFacet name="maxExclusive"/>
<hfp:hasFacet name="minInclusive"/>
<hfp:hasFacet name="minExclusive"/>
<hfp:hasProperty name="ordered" value="partial"/>
<hfp:hasProperty name="bounded" value="false"/>
<hfp:hasProperty name="cardinality" value="countably infinite"/>
<hfp:hasProperty name="numeric" value="false"/>
</xs:appinfo>
<xs:documentation source="http://www.w3.org/TR/xmlschema-2/#gMonthDay"/>
</xs:annotation>
<xs:restriction base="xs:anySimpleType">
<xs:whiteSpace fixed="true" value="collapse" id="gMonthDay.whiteSpace"/>
</xs:restriction>
</xs:simpleType>
<xs:simpleType name="gDay" id="gDay">
<xs:annotation>
<xs:appinfo>
<hfp:hasFacet name="pattern"/>
<hfp:hasFacet name="enumeration"/>
<hfp:hasFacet name="whiteSpace"/>
<hfp:hasFacet name="maxInclusive"/>
<hfp:hasFacet name="maxExclusive"/>
<hfp:hasFacet name="minInclusive"/>
<hfp:hasFacet name="minExclusive"/>
<hfp:hasProperty name="ordered" value="partial"/>
<hfp:hasProperty name="bounded" value="false"/>
<hfp:hasProperty name="cardinality" value="countably infinite"/>
<hfp:hasProperty name="numeric" value="false"/>
</xs:appinfo>
<xs:documentation source="http://www.w3.org/TR/xmlschema-2/#gDay"/>
</xs:annotation>
<xs:restriction base="xs:anySimpleType">
<xs:whiteSpace fixed="true" value="collapse" id="gDay.whiteSpace"/>
</xs:restriction>
</xs:simpleType>
<xs:simpleType name="gMonth" id="gMonth">
<xs:annotation>
<xs:appinfo>
<hfp:hasFacet name="pattern"/>
<hfp:hasFacet name="enumeration"/>
<hfp:hasFacet name="whiteSpace"/>
<hfp:hasFacet name="maxInclusive"/>
<hfp:hasFacet name="maxExclusive"/>
<hfp:hasFacet name="minInclusive"/>
<hfp:hasFacet name="minExclusive"/>
<hfp:hasProperty name="ordered" value="partial"/>
<hfp:hasProperty name="bounded" value="false"/>
<hfp:hasProperty name="cardinality" value="countably infinite"/>
<hfp:hasProperty name="numeric" value="false"/>
</xs:appinfo>
<xs:documentation source="http://www.w3.org/TR/xmlschema-2/#gMonth"/>
</xs:annotation>
<xs:restriction base="xs:anySimpleType">
<xs:whiteSpace fixed="true" value="collapse" id="gMonth.whiteSpace"/>
</xs:restriction>
</xs:simpleType>
<xs:simpleType name="hexBinary" id="hexBinary">
<xs:annotation>
<xs:appinfo>
<hfp:hasFacet name="length"/>
<hfp:hasFacet name="minLength"/>
<hfp:hasFacet name="maxLength"/>
<hfp:hasFacet name="pattern"/>
<hfp:hasFacet name="enumeration"/>
<hfp:hasFacet name="whiteSpace"/>
<hfp:hasProperty name="ordered" value="false"/>
<hfp:hasProperty name="bounded" value="false"/>
<hfp:hasProperty name="cardinality" value="countably infinite"/>
<hfp:hasProperty name="numeric" value="false"/>
</xs:appinfo>
<xs:documentation source="http://www.w3.org/TR/xmlschema-2/#binary"/>
</xs:annotation>
<xs:restriction base="xs:anySimpleType">
<xs:whiteSpace fixed="true" value="collapse" id="hexBinary.whiteSpace"/>
</xs:restriction>
</xs:simpleType>
<xs:simpleType name="base64Binary" id="base64Binary">
<xs:annotation>
<xs:appinfo>
<hfp:hasFacet name="length"/>
<hfp:hasFacet name="minLength"/>
<hfp:hasFacet name="maxLength"/>
<hfp:hasFacet name="pattern"/>
<hfp:hasFacet name="enumeration"/>
<hfp:hasFacet name="whiteSpace"/>
<hfp:hasProperty name="ordered" value="false"/>
<hfp:hasProperty name="bounded" value="false"/>
<hfp:hasProperty name="cardinality" value="countably infinite"/>
<hfp:hasProperty name="numeric" value="false"/>
</xs:appinfo>
<xs:documentation source="http://www.w3.org/TR/xmlschema-2/#base64Binary"/>
</xs:annotation>
<xs:restriction base="xs:anySimpleType">
<xs:whiteSpace fixed="true" value="collapse" id="base64Binary.whiteSpace"/>
</xs:restriction>
</xs:simpleType>
<xs:simpleType name="anyURI" id="anyURI">
<xs:annotation>
<xs:appinfo>
<hfp:hasFacet name="length"/>
<hfp:hasFacet name="minLength"/>
<hfp:hasFacet name="maxLength"/>
<hfp:hasFacet name="pattern"/>
<hfp:hasFacet name="enumeration"/>
<hfp:hasFacet name="whiteSpace"/>
<hfp:hasProperty name="ordered" value="false"/>
<hfp:hasProperty name="bounded" value="false"/>
<hfp:hasProperty name="cardinality" value="countably infinite"/>
<hfp:hasProperty name="numeric" value="false"/>
</xs:appinfo>
<xs:documentation source="http://www.w3.org/TR/xmlschema-2/#anyURI"/>
</xs:annotation>
<xs:restriction base="xs:anySimpleType">
<xs:whiteSpace fixed="true" value="collapse" id="anyURI.whiteSpace"/>
</xs:restriction>
</xs:simpleType>
<xs:simpleType name="QName" id="QName">
<xs:annotation>
<xs:appinfo>
<hfp:hasFacet name="length"/>
<hfp:hasFacet name="minLength"/>
<hfp:hasFacet name="maxLength"/>
<hfp:hasFacet name="pattern"/>
<hfp:hasFacet name="enumeration"/>
<hfp:hasFacet name="whiteSpace"/>
<hfp:hasProperty name="ordered" value="false"/>
<hfp:hasProperty name="bounded" value="false"/>
<hfp:hasProperty name="cardinality" value="countably infinite"/>
<hfp:hasProperty name="numeric" value="false"/>
</xs:appinfo>
<xs:documentation source="http://www.w3.org/TR/xmlschema-2/#QName"/>
</xs:annotation>
<xs:restriction base="xs:anySimpleType">
<xs:whiteSpace fixed="true" value="collapse" id="QName.whiteSpace"/>
</xs:restriction>
</xs:simpleType>
<xs:simpleType name="NOTATION" id="NOTATION">
<xs:annotation>
<xs:appinfo>
<hfp:hasFacet name="length"/>
<hfp:hasFacet name="minLength"/>
<hfp:hasFacet name="maxLength"/>
<hfp:hasFacet name="pattern"/>
<hfp:hasFacet name="enumeration"/>
<hfp:hasFacet name="whiteSpace"/>
<hfp:hasProperty name="ordered" value="false"/>
<hfp:hasProperty name="bounded" value="false"/>
<hfp:hasProperty name="cardinality" value="countably infinite"/>
<hfp:hasProperty name="numeric" value="false"/>
</xs:appinfo>
<xs:documentation source="http://www.w3.org/TR/xmlschema-2/#NOTATION"/>
<xs:documentation>
NOTATION cannot be used directly in a schema; rather a type
must be derived from it by specifying at least one enumeration
facet whose value is the name of a NOTATION declared in the
schema.
</xs:documentation>
</xs:annotation>
<xs:restriction base="xs:anySimpleType">
<xs:whiteSpace fixed="true" value="collapse" id="NOTATION.whiteSpace"/>
</xs:restriction>
</xs:simpleType>
<xs:annotation>
<xs:documentation>
Now the derived primitive types
</xs:documentation>
</xs:annotation>
<xs:simpleType name="normalizedString" id="normalizedString">
<xs:annotation>
<xs:documentation
source="http://www.w3.org/TR/xmlschema-2/#normalizedString"/>
</xs:annotation>
<xs:restriction base="xs:string">
<xs:whiteSpace value="replace" id="normalizedString.whiteSpace"/>
</xs:restriction>
</xs:simpleType>
<xs:simpleType name="token" id="token">
<xs:annotation>
<xs:documentation source="http://www.w3.org/TR/xmlschema-2/#token"/>
</xs:annotation>
<xs:restriction base="xs:normalizedString">
<xs:whiteSpace value="collapse" id="token.whiteSpace"/>
</xs:restriction>
</xs:simpleType>
<xs:simpleType name="language" id="language">
<xs:annotation>
<xs:documentation source="http://www.w3.org/TR/xmlschema-2/#language"/>
</xs:annotation>
<xs:restriction base="xs:token">
<xs:pattern value="[a-zA-Z]{1,8}(-[a-zA-Z0-9]{1,8})*"
id="language.pattern">
<xs:annotation>
<xs:documentation source="http://www.ietf.org/rfc/rfc3066.txt">
pattern specifies the content of section 2.12 of XML 1.0e2
and RFC 3066 (Revised version of RFC 1766).
</xs:documentation>
</xs:annotation>
</xs:pattern>
</xs:restriction>
</xs:simpleType>
<xs:simpleType name="IDREFS" id="IDREFS">
<xs:annotation>
<xs:appinfo>
<hfp:hasFacet name="length"/>
<hfp:hasFacet name="minLength"/>
<hfp:hasFacet name="maxLength"/>
<hfp:hasFacet name="enumeration"/>
<hfp:hasFacet name="whiteSpace"/>
<hfp:hasFacet name="pattern"/>
<hfp:hasProperty name="ordered" value="false"/>
<hfp:hasProperty name="bounded" value="false"/>
<hfp:hasProperty name="cardinality" value="countably infinite"/>
<hfp:hasProperty name="numeric" value="false"/>
</xs:appinfo>
<xs:documentation source="http://www.w3.org/TR/xmlschema-2/#IDREFS"/>
</xs:annotation>
<xs:restriction>
<xs:simpleType>
<xs:list itemType="xs:IDREF"/>
</xs:simpleType>
<xs:minLength value="1" id="IDREFS.minLength"/>
</xs:restriction>
</xs:simpleType>
<xs:simpleType name="ENTITIES" id="ENTITIES">
<xs:annotation>
<xs:appinfo>
<hfp:hasFacet name="length"/>
<hfp:hasFacet name="minLength"/>
<hfp:hasFacet name="maxLength"/>
<hfp:hasFacet name="enumeration"/>
<hfp:hasFacet name="whiteSpace"/>
<hfp:hasFacet name="pattern"/>
<hfp:hasProperty name="ordered" value="false"/>
<hfp:hasProperty name="bounded" value="false"/>
<hfp:hasProperty name="cardinality" value="countably infinite"/>
<hfp:hasProperty name="numeric" value="false"/>
</xs:appinfo>
<xs:documentation source="http://www.w3.org/TR/xmlschema-2/#ENTITIES"/>
</xs:annotation>
<xs:restriction>
<xs:simpleType>
<xs:list itemType="xs:ENTITY"/>
</xs:simpleType>
<xs:minLength value="1" id="ENTITIES.minLength"/>
</xs:restriction>
</xs:simpleType>
<xs:simpleType name="NMTOKEN" id="NMTOKEN">
<xs:annotation>
<xs:documentation source="http://www.w3.org/TR/xmlschema-2/#NMTOKEN"/>
</xs:annotation>
<xs:restriction base="xs:token">
<xs:pattern value="\c+" id="NMTOKEN.pattern">
<xs:annotation>
<xs:documentation source="http://www.w3.org/TR/REC-xml#NT-Nmtoken">
pattern matches production 7 from the XML spec
</xs:documentation>
</xs:annotation>
</xs:pattern>
</xs:restriction>
</xs:simpleType>
<xs:simpleType name="NMTOKENS" id="NMTOKENS">
<xs:annotation>
<xs:appinfo>
<hfp:hasFacet name="length"/>
<hfp:hasFacet name="minLength"/>
<hfp:hasFacet name="maxLength"/>
<hfp:hasFacet name="enumeration"/>
<hfp:hasFacet name="whiteSpace"/>
<hfp:hasFacet name="pattern"/>
<hfp:hasProperty name="ordered" value="false"/>
<hfp:hasProperty name="bounded" value="false"/>
<hfp:hasProperty name="cardinality" value="countably infinite"/>
<hfp:hasProperty name="numeric" value="false"/>
</xs:appinfo>
<xs:documentation source="http://www.w3.org/TR/xmlschema-2/#NMTOKENS"/>
</xs:annotation>
<xs:restriction>
<xs:simpleType>
<xs:list itemType="xs:NMTOKEN"/>
</xs:simpleType>
<xs:minLength value="1" id="NMTOKENS.minLength"/>
</xs:restriction>
</xs:simpleType>
<xs:simpleType name="Name" id="Name">
<xs:annotation>
<xs:documentation source="http://www.w3.org/TR/xmlschema-2/#Name"/>
</xs:annotation>
<xs:restriction base="xs:token">
<xs:pattern value="\i\c*" id="Name.pattern">
<xs:annotation>
<xs:documentation source="http://www.w3.org/TR/REC-xml#NT-Name">
pattern matches production 5 from the XML spec
</xs:documentation>
</xs:annotation>
</xs:pattern>
</xs:restriction>
</xs:simpleType>
<xs:simpleType name="NCName" id="NCName">
<xs:annotation>
<xs:documentation source="http://www.w3.org/TR/xmlschema-2/#NCName"/>
</xs:annotation>
<xs:restriction base="xs:Name">
<xs:pattern value="[\i-[:]][\c-[:]]*" id="NCName.pattern">
<xs:annotation>
<xs:documentation
source="http://www.w3.org/TR/REC-xml-names/#NT-NCName">
pattern matches production 4 from the Namespaces in XML spec
</xs:documentation>
</xs:annotation>
</xs:pattern>
</xs:restriction>
</xs:simpleType>
<xs:simpleType name="ID" id="ID">
<xs:annotation>
<xs:documentation source="http://www.w3.org/TR/xmlschema-2/#ID"/>
</xs:annotation>
<xs:restriction base="xs:NCName"/>
</xs:simpleType>
<xs:simpleType name="IDREF" id="IDREF">
<xs:annotation>
<xs:documentation source="http://www.w3.org/TR/xmlschema-2/#IDREF"/>
</xs:annotation>
<xs:restriction base="xs:NCName"/>
</xs:simpleType>
<xs:simpleType name="ENTITY" id="ENTITY">
<xs:annotation>
<xs:documentation source="http://www.w3.org/TR/xmlschema-2/#ENTITY"/>
</xs:annotation>
<xs:restriction base="xs:NCName"/>
</xs:simpleType>
<xs:simpleType name="integer" id="integer">
<xs:annotation>
<xs:documentation source="http://www.w3.org/TR/xmlschema-2/#integer"/>
</xs:annotation>
<xs:restriction base="xs:decimal">
<xs:fractionDigits fixed="true" value="0" id="integer.fractionDigits"/>
<xs:pattern value="[\-+]?[0-9]+"/>
</xs:restriction>
</xs:simpleType>
<xs:simpleType name="nonPositiveInteger" id="nonPositiveInteger">
<xs:annotation>
<xs:documentation
source="http://www.w3.org/TR/xmlschema-2/#nonPositiveInteger"/>
</xs:annotation>
<xs:restriction base="xs:integer">
<xs:maxInclusive value="0" id="nonPositiveInteger.maxInclusive"/>
</xs:restriction>
</xs:simpleType>
<xs:simpleType name="negativeInteger" id="negativeInteger">
<xs:annotation>
<xs:documentation
source="http://www.w3.org/TR/xmlschema-2/#negativeInteger"/>
</xs:annotation>
<xs:restriction base="xs:nonPositiveInteger">
<xs:maxInclusive value="-1" id="negativeInteger.maxInclusive"/>
</xs:restriction>
</xs:simpleType>
<xs:simpleType name="long" id="long">
<xs:annotation>
<xs:appinfo>
<hfp:hasProperty name="bounded" value="true"/>
<hfp:hasProperty name="cardinality" value="finite"/>
</xs:appinfo>
<xs:documentation source="http://www.w3.org/TR/xmlschema-2/#long"/>
</xs:annotation>
<xs:restriction base="xs:integer">
<xs:minInclusive value="-9223372036854775808" id="long.minInclusive"/>
<xs:maxInclusive value="9223372036854775807" id="long.maxInclusive"/>
</xs:restriction>
</xs:simpleType>
<xs:simpleType name="int" id="int">
<xs:annotation>
<xs:documentation source="http://www.w3.org/TR/xmlschema-2/#int"/>
</xs:annotation>
<xs:restriction base="xs:long">
<xs:minInclusive value="-2147483648" id="int.minInclusive"/>
<xs:maxInclusive value="2147483647" id="int.maxInclusive"/>
</xs:restriction>
</xs:simpleType>
<xs:simpleType name="short" id="short">
<xs:annotation>
<xs:documentation source="http://www.w3.org/TR/xmlschema-2/#short"/>
</xs:annotation>
<xs:restriction base="xs:int">
<xs:minInclusive value="-32768" id="short.minInclusive"/>
<xs:maxInclusive value="32767" id="short.maxInclusive"/>
</xs:restriction>
</xs:simpleType>
<xs:simpleType name="byte" id="byte">
<xs:annotation>
<xs:documentation source="http://www.w3.org/TR/xmlschema-2/#byte"/>
</xs:annotation>
<xs:restriction base="xs:short">
<xs:minInclusive value="-128" id="byte.minInclusive"/>
<xs:maxInclusive value="127" id="byte.maxInclusive"/>
</xs:restriction>
</xs:simpleType>
<xs:simpleType name="nonNegativeInteger" id="nonNegativeInteger">
<xs:annotation>
<xs:documentation
source="http://www.w3.org/TR/xmlschema-2/#nonNegativeInteger"/>
</xs:annotation>
<xs:restriction base="xs:integer">
<xs:minInclusive value="0" id="nonNegativeInteger.minInclusive"/>
</xs:restriction>
</xs:simpleType>
<xs:simpleType name="unsignedLong" id="unsignedLong">
<xs:annotation>
<xs:appinfo>
<hfp:hasProperty name="bounded" value="true"/>
<hfp:hasProperty name="cardinality" value="finite"/>
</xs:appinfo>
<xs:documentation source="http://www.w3.org/TR/xmlschema-2/#unsignedLong"/>
</xs:annotation>
<xs:restriction base="xs:nonNegativeInteger">
<xs:maxInclusive value="18446744073709551615"
id="unsignedLong.maxInclusive"/>
</xs:restriction>
</xs:simpleType>
<xs:simpleType name="unsignedInt" id="unsignedInt">
<xs:annotation>
<xs:documentation source="http://www.w3.org/TR/xmlschema-2/#unsignedInt"/>
</xs:annotation>
<xs:restriction base="xs:unsignedLong">
<xs:maxInclusive value="4294967295" id="unsignedInt.maxInclusive"/>
</xs:restriction>
</xs:simpleType>
<xs:simpleType name="unsignedShort" id="unsignedShort">
<xs:annotation>
<xs:documentation source="http://www.w3.org/TR/xmlschema-2/#unsignedShort"/>
</xs:annotation>
<xs:restriction base="xs:unsignedInt">
<xs:maxInclusive value="65535" id="unsignedShort.maxInclusive"/>
</xs:restriction>
</xs:simpleType>
<xs:simpleType name="unsignedByte" id="unsignedByte">
<xs:annotation>
<xs:documentation source="http://www.w3.org/TR/xmlschema-2/#unsignedByte"/>
</xs:annotation>
<xs:restriction base="xs:unsignedShort">
<xs:maxInclusive value="255" id="unsignedByte.maxInclusive"/>
</xs:restriction>
</xs:simpleType>
<xs:simpleType name="positiveInteger" id="positiveInteger">
<xs:annotation>
<xs:documentation
source="http://www.w3.org/TR/xmlschema-2/#positiveInteger"/>
</xs:annotation>
<xs:restriction base="xs:nonNegativeInteger">
<xs:minInclusive value="1" id="positiveInteger.minInclusive"/>
</xs:restriction>
</xs:simpleType>
<xs:simpleType name="derivationControl">
<xs:annotation>
<xs:documentation>
A utility type, not for public use</xs:documentation>
</xs:annotation>
<xs:restriction base="xs:NMTOKEN">
<xs:enumeration value="substitution"/>
<xs:enumeration value="extension"/>
<xs:enumeration value="restriction"/>
<xs:enumeration value="list"/>
<xs:enumeration value="union"/>
</xs:restriction>
</xs:simpleType>
<xs:group name="simpleDerivation">
<xs:choice>
<xs:element ref="xs:restriction"/>
<xs:element ref="xs:list"/>
<xs:element ref="xs:union"/>
</xs:choice>
</xs:group>
<xs:simpleType name="simpleDerivationSet">
<xs:annotation>
<xs:documentation>
#all or (possibly empty) subset of {restriction, union, list}
</xs:documentation>
<xs:documentation>
A utility type, not for public use</xs:documentation>
</xs:annotation>
<xs:union>
<xs:simpleType>
<xs:restriction base="xs:token">
<xs:enumeration value="#all"/>
</xs:restriction>
</xs:simpleType>
<xs:simpleType>
<xs:list>
<xs:simpleType>
<xs:restriction base="xs:derivationControl">
<xs:enumeration value="list"/>
<xs:enumeration value="union"/>
<xs:enumeration value="restriction"/>
</xs:restriction>
</xs:simpleType>
</xs:list>
</xs:simpleType>
</xs:union>
</xs:simpleType>
<xs:complexType name="simpleType" abstract="true">
<xs:complexContent>
<xs:extension base="xs:annotated">
<xs:group ref="xs:simpleDerivation"/>
<xs:attribute name="final" type="xs:simpleDerivationSet"/>
<xs:attribute name="name" type="xs:NCName">
<xs:annotation>
<xs:documentation>
Can be restricted to required or forbidden
</xs:documentation>
</xs:annotation>
</xs:attribute>
</xs:extension>
</xs:complexContent>
</xs:complexType>
<xs:complexType name="topLevelSimpleType">
<xs:complexContent>
<xs:restriction base="xs:simpleType">
<xs:sequence>
<xs:element ref="xs:annotation" minOccurs="0"/>
<xs:group ref="xs:simpleDerivation"/>
</xs:sequence>
<xs:attribute name="name" type="xs:NCName" use="required">
<xs:annotation>
<xs:documentation>
Required at the top level
</xs:documentation>
</xs:annotation>
</xs:attribute>
<xs:anyAttribute namespace="##other" processContents="lax"/>
</xs:restriction>
</xs:complexContent>
</xs:complexType>
<xs:complexType name="localSimpleType">
<xs:complexContent>
<xs:restriction base="xs:simpleType">
<xs:sequence>
<xs:element ref="xs:annotation" minOccurs="0"/>
<xs:group ref="xs:simpleDerivation"/>
</xs:sequence>
<xs:attribute name="name" use="prohibited">
<xs:annotation>
<xs:documentation>
Forbidden when nested
</xs:documentation>
</xs:annotation>
</xs:attribute>
<xs:attribute name="final" use="prohibited"/>
<xs:anyAttribute namespace="##other" processContents="lax"/>
</xs:restriction>
</xs:complexContent>
</xs:complexType>
<xs:element name="simpleType" type="xs:topLevelSimpleType" id="simpleType">
<xs:annotation>
<xs:documentation
source="http://www.w3.org/TR/xmlschema-2/#element-simpleType"/>
</xs:annotation>
</xs:element>
<xs:group name="facets">
<xs:annotation>
<xs:documentation>
We should use a substitution group for facets, but
that's ruled out because it would allow users to
add their own, which we're not ready for yet.
</xs:documentation>
</xs:annotation>
<xs:choice>
<xs:element ref="xs:minExclusive"/>
<xs:element ref="xs:minInclusive"/>
<xs:element ref="xs:maxExclusive"/>
<xs:element ref="xs:maxInclusive"/>
<xs:element ref="xs:totalDigits"/>
<xs:element ref="xs:fractionDigits"/>
<xs:element ref="xs:length"/>
<xs:element ref="xs:minLength"/>
<xs:element ref="xs:maxLength"/>
<xs:element ref="xs:enumeration"/>
<xs:element ref="xs:whiteSpace"/>
<xs:element ref="xs:pattern"/>
</xs:choice>
</xs:group>
<xs:group name="simpleRestrictionModel">
<xs:sequence>
<xs:element name="simpleType" type="xs:localSimpleType" minOccurs="0"/>
<xs:group ref="xs:facets" minOccurs="0" maxOccurs="unbounded"/>
</xs:sequence>
</xs:group>
<xs:element name="restriction" id="restriction">
<xs:complexType>
<xs:annotation>
<xs:documentation
source="http://www.w3.org/TR/xmlschema-2/#element-restriction">
base attribute and simpleType child are mutually
exclusive, but one or other is required
</xs:documentation>
</xs:annotation>
<xs:complexContent>
<xs:extension base="xs:annotated">
<xs:group ref="xs:simpleRestrictionModel"/>
<xs:attribute name="base" type="xs:QName" use="optional"/>
</xs:extension>
</xs:complexContent>
</xs:complexType>
</xs:element>
<xs:element name="list" id="list">
<xs:complexType>
<xs:annotation>
<xs:documentation
source="http://www.w3.org/TR/xmlschema-2/#element-list">
itemType attribute and simpleType child are mutually
exclusive, but one or other is required
</xs:documentation>
</xs:annotation>
<xs:complexContent>
<xs:extension base="xs:annotated">
<xs:sequence>
<xs:element name="simpleType" type="xs:localSimpleType"
minOccurs="0"/>
</xs:sequence>
<xs:attribute name="itemType" type="xs:QName" use="optional"/>
</xs:extension>
</xs:complexContent>
</xs:complexType>
</xs:element>
<xs:element name="union" id="union">
<xs:complexType>
<xs:annotation>
<xs:documentation
source="http://www.w3.org/TR/xmlschema-2/#element-union">
memberTypes attribute must be non-empty or there must be
at least one simpleType child
</xs:documentation>
</xs:annotation>
<xs:complexContent>
<xs:extension base="xs:annotated">
<xs:sequence>
<xs:element name="simpleType" type="xs:localSimpleType"
minOccurs="0" maxOccurs="unbounded"/>
</xs:sequence>
<xs:attribute name="memberTypes" use="optional">
<xs:simpleType>
<xs:list itemType="xs:QName"/>
</xs:simpleType>
</xs:attribute>
</xs:extension>
</xs:complexContent>
</xs:complexType>
</xs:element>
<xs:complexType name="facet">
<xs:complexContent>
<xs:extension base="xs:annotated">
<xs:attribute name="value" use="required"/>
<xs:attribute name="fixed" type="xs:boolean" default="false"
use="optional"/>
</xs:extension>
</xs:complexContent>
</xs:complexType>
<xs:complexType name="noFixedFacet">
<xs:complexContent>
<xs:restriction base="xs:facet">
<xs:sequence>
<xs:element ref="xs:annotation" minOccurs="0"/>
</xs:sequence>
<xs:attribute name="fixed" use="prohibited"/>
<xs:anyAttribute namespace="##other" processContents="lax"/>
</xs:restriction>
</xs:complexContent>
</xs:complexType>
<xs:element name="minExclusive" type="xs:facet" id="minExclusive">
<xs:annotation>
<xs:documentation
source="http://www.w3.org/TR/xmlschema-2/#element-minExclusive"/>
</xs:annotation>
</xs:element>
<xs:element name="minInclusive" type="xs:facet" id="minInclusive">
<xs:annotation>
<xs:documentation
source="http://www.w3.org/TR/xmlschema-2/#element-minInclusive"/>
</xs:annotation>
</xs:element>
<xs:element name="maxExclusive" type="xs:facet" id="maxExclusive">
<xs:annotation>
<xs:documentation
source="http://www.w3.org/TR/xmlschema-2/#element-maxExclusive"/>
</xs:annotation>
</xs:element>
<xs:element name="maxInclusive" type="xs:facet" id="maxInclusive">
<xs:annotation>
<xs:documentation
source="http://www.w3.org/TR/xmlschema-2/#element-maxInclusive"/>
</xs:annotation>
</xs:element>
<xs:complexType name="numFacet">
<xs:complexContent>
<xs:restriction base="xs:facet">
<xs:sequence>
<xs:element ref="xs:annotation" minOccurs="0"/>
</xs:sequence>
<xs:attribute name="value" type="xs:nonNegativeInteger" use="required"/>
<xs:anyAttribute namespace="##other" processContents="lax"/>
</xs:restriction>
</xs:complexContent>
</xs:complexType>
<xs:element name="totalDigits" id="totalDigits">
<xs:annotation>
<xs:documentation
source="http://www.w3.org/TR/xmlschema-2/#element-totalDigits"/>
</xs:annotation>
<xs:complexType>
<xs:complexContent>
<xs:restriction base="xs:numFacet">
<xs:sequence>
<xs:element ref="xs:annotation" minOccurs="0"/>
</xs:sequence>
<xs:attribute name="value" type="xs:positiveInteger" use="required"/>
<xs:anyAttribute namespace="##other" processContents="lax"/>
</xs:restriction>
</xs:complexContent>
</xs:complexType>
</xs:element>
<xs:element name="fractionDigits" type="xs:numFacet" id="fractionDigits">
<xs:annotation>
<xs:documentation
source="http://www.w3.org/TR/xmlschema-2/#element-fractionDigits"/>
</xs:annotation>
</xs:element>
<xs:element name="length" type="xs:numFacet" id="length">
<xs:annotation>
<xs:documentation
source="http://www.w3.org/TR/xmlschema-2/#element-length"/>
</xs:annotation>
</xs:element>
<xs:element name="minLength" type="xs:numFacet" id="minLength">
<xs:annotation>
<xs:documentation
source="http://www.w3.org/TR/xmlschema-2/#element-minLength"/>
</xs:annotation>
</xs:element>
<xs:element name="maxLength" type="xs:numFacet" id="maxLength">
<xs:annotation>
<xs:documentation
source="http://www.w3.org/TR/xmlschema-2/#element-maxLength"/>
</xs:annotation>
</xs:element>
<xs:element name="enumeration" type="xs:noFixedFacet" id="enumeration">
<xs:annotation>
<xs:documentation
source="http://www.w3.org/TR/xmlschema-2/#element-enumeration"/>
</xs:annotation>
</xs:element>
<xs:element name="whiteSpace" id="whiteSpace">
<xs:annotation>
<xs:documentation
source="http://www.w3.org/TR/xmlschema-2/#element-whiteSpace"/>
</xs:annotation>
<xs:complexType>
<xs:complexContent>
<xs:restriction base="xs:facet">
<xs:sequence>
<xs:element ref="xs:annotation" minOccurs="0"/>
</xs:sequence>
<xs:attribute name="value" use="required">
<xs:simpleType>
<xs:restriction base="xs:NMTOKEN">
<xs:enumeration value="preserve"/>
<xs:enumeration value="replace"/>
<xs:enumeration value="collapse"/>
</xs:restriction>
</xs:simpleType>
</xs:attribute>
<xs:anyAttribute namespace="##other" processContents="lax"/>
</xs:restriction>
</xs:complexContent>
</xs:complexType>
</xs:element>
<xs:element name="pattern" id="pattern">
<xs:annotation>
<xs:documentation
source="http://www.w3.org/TR/xmlschema-2/#element-pattern"/>
</xs:annotation>
<xs:complexType>
<xs:complexContent>
<xs:restriction base="xs:noFixedFacet">
<xs:sequence>
<xs:element ref="xs:annotation" minOccurs="0"/>
</xs:sequence>
<xs:attribute name="value" type="xs:string" use="required"/>
<xs:anyAttribute namespace="##other" processContents="lax"/>
</xs:restriction>
</xs:complexContent>
</xs:complexType>
</xs:element>
</xs:schema>
<!--
DTD for XML Schemas: Part 2: Datatypes
Id: datatypes.dtd,v 1.1 2003/08/28 13:30:52 ht Exp
Note this DTD is NOT normative, or even definitive.
-->
<!--
This DTD cannot be used on its own, it is intended
only for incorporation in XMLSchema.dtd, q.v.
-->
<!-- Define all the element names, with optional prefix -->
<!ENTITY % simpleType "%p;simpleType">
<!ENTITY % restriction "%p;restriction">
<!ENTITY % list "%p;list">
<!ENTITY % union "%p;union">
<!ENTITY % maxExclusive "%p;maxExclusive">
<!ENTITY % minExclusive "%p;minExclusive">
<!ENTITY % maxInclusive "%p;maxInclusive">
<!ENTITY % minInclusive "%p;minInclusive">
<!ENTITY % totalDigits "%p;totalDigits">
<!ENTITY % fractionDigits "%p;fractionDigits">
<!ENTITY % length "%p;length">
<!ENTITY % minLength "%p;minLength">
<!ENTITY % maxLength "%p;maxLength">
<!ENTITY % enumeration "%p;enumeration">
<!ENTITY % whiteSpace "%p;whiteSpace">
<!ENTITY % pattern "%p;pattern">
<!--
Customisation entities for the ATTLIST of each element
type. Define one of these if your schema takes advantage
of the anyAttribute='##other' in the schema for schemas
-->
<!ENTITY % simpleTypeAttrs "">
<!ENTITY % restrictionAttrs "">
<!ENTITY % listAttrs "">
<!ENTITY % unionAttrs "">
<!ENTITY % maxExclusiveAttrs "">
<!ENTITY % minExclusiveAttrs "">
<!ENTITY % maxInclusiveAttrs "">
<!ENTITY % minInclusiveAttrs "">
<!ENTITY % totalDigitsAttrs "">
<!ENTITY % fractionDigitsAttrs "">
<!ENTITY % lengthAttrs "">
<!ENTITY % minLengthAttrs "">
<!ENTITY % maxLengthAttrs "">
<!ENTITY % enumerationAttrs "">
<!ENTITY % whiteSpaceAttrs "">
<!ENTITY % patternAttrs "">
<!-- Define some entities for informative use as attribute
types -->
<!ENTITY % URIref "CDATA">
<!ENTITY % XPathExpr "CDATA">
<!ENTITY % QName "NMTOKEN">
<!ENTITY % QNames "NMTOKENS">
<!ENTITY % NCName "NMTOKEN">
<!ENTITY % nonNegativeInteger "NMTOKEN">
<!ENTITY % boolean "(true|false)">
<!ENTITY % simpleDerivationSet "CDATA">
<!--
#all or space-separated list drawn from derivationChoice
-->
<!--
Note that the use of 'facet' below is less restrictive
than is really intended: There should in fact be no
more than one of each of minInclusive, minExclusive,
maxInclusive, maxExclusive, totalDigits, fractionDigits,
length, maxLength, minLength within datatype,
and the min- and max- variants of Inclusive and Exclusive
are mutually exclusive. On the other hand, pattern and
enumeration may repeat.
-->
<!ENTITY % minBound "(%minInclusive; | %minExclusive;)">
<!ENTITY % maxBound "(%maxInclusive; | %maxExclusive;)">
<!ENTITY % bounds "%minBound; | %maxBound;">
<!ENTITY % numeric "%totalDigits; | %fractionDigits;">
<!ENTITY % ordered "%bounds; | %numeric;">
<!ENTITY % unordered
"%pattern; | %enumeration; | %whiteSpace; | %length; |
%maxLength; | %minLength;">
<!ENTITY % facet "%ordered; | %unordered;">
<!ENTITY % facetAttr
"value CDATA #REQUIRED
id ID #IMPLIED">
<!ENTITY % fixedAttr "fixed %boolean; #IMPLIED">
<!ENTITY % facetModel "(%annotation;)?">
<!ELEMENT %simpleType;
((%annotation;)?, (%restriction; | %list; | %union;))>
<!ATTLIST %simpleType;
name %NCName; #IMPLIED
final %simpleDerivationSet; #IMPLIED
id ID #IMPLIED
%simpleTypeAttrs;>
<!-- name is required at top level -->
<!ELEMENT %restriction; ((%annotation;)?,
(%restriction1; |
((%simpleType;)?,(%facet;)*)),
(%attrDecls;))>
<!ATTLIST %restriction;
base %QName; #IMPLIED
id ID #IMPLIED
%restrictionAttrs;>
<!--
base and simpleType child are mutually exclusive,
one is required.
restriction is shared between simpleType and
simpleContent and complexContent (in XMLSchema.xsd).
restriction1 is for the latter cases, when this
is restricting a complex type, as is attrDecls.
-->
<!ELEMENT %list; ((%annotation;)?,(%simpleType;)?)>
<!ATTLIST %list;
itemType %QName; #IMPLIED
id ID #IMPLIED
%listAttrs;>
<!--
itemType and simpleType child are mutually exclusive,
one is required
-->
<!ELEMENT %union; ((%annotation;)?,(%simpleType;)*)>
<!ATTLIST %union;
id ID #IMPLIED
memberTypes %QNames; #IMPLIED
%unionAttrs;>
<!--
At least one item in memberTypes or one simpleType
child is required
-->
<!ELEMENT %maxExclusive; %facetModel;>
<!ATTLIST %maxExclusive;
%facetAttr;
%fixedAttr;
%maxExclusiveAttrs;>
<!ELEMENT %minExclusive; %facetModel;>
<!ATTLIST %minExclusive;
%facetAttr;
%fixedAttr;
%minExclusiveAttrs;>
<!ELEMENT %maxInclusive; %facetModel;>
<!ATTLIST %maxInclusive;
%facetAttr;
%fixedAttr;
%maxInclusiveAttrs;>
<!ELEMENT %minInclusive; %facetModel;>
<!ATTLIST %minInclusive;
%facetAttr;
%fixedAttr;
%minInclusiveAttrs;>
<!ELEMENT %totalDigits; %facetModel;>
<!ATTLIST %totalDigits;
%facetAttr;
%fixedAttr;
%totalDigitsAttrs;>
<!ELEMENT %fractionDigits; %facetModel;>
<!ATTLIST %fractionDigits;
%facetAttr;
%fixedAttr;
%fractionDigitsAttrs;>
<!ELEMENT %length; %facetModel;>
<!ATTLIST %length;
%facetAttr;
%fixedAttr;
%lengthAttrs;>
<!ELEMENT %minLength; %facetModel;>
<!ATTLIST %minLength;
%facetAttr;
%fixedAttr;
%minLengthAttrs;>
<!ELEMENT %maxLength; %facetModel;>
<!ATTLIST %maxLength;
%facetAttr;
%fixedAttr;
%maxLengthAttrs;>
<!-- This one can be repeated -->
<!ELEMENT %enumeration; %facetModel;>
<!ATTLIST %enumeration;
%facetAttr;
%enumerationAttrs;>
<!ELEMENT %whiteSpace; %facetModel;>
<!ATTLIST %whiteSpace;
%facetAttr;
%fixedAttr;
%whiteSpaceAttrs;>
<!-- This one can be repeated -->
<!ELEMENT %pattern; %facetModel;>
<!ATTLIST %pattern;
%facetAttr;
%patternAttrs;>
The following table shows the values of the fundamental facets for each ·built-in· datatype.
| Datatype | ordered | bounded | cardinality | numeric | ||
|---|---|---|---|---|---|---|
| primitive | string | false | false | countably infinite | false | |
| boolean | false | false | finite | false | ||
| float | partial | true | finite | true | ||
| double | partial | true | finite | true | ||
| decimal | total | false | countably infinite | true | ||
| duration | partial | false | countably infinite | false | ||
| dateTime | partial | false | countably infinite | false | ||
| time | partial | false | countably infinite | false | ||
| date | partial | false | countably infinite | false | ||
| gYearMonth | partial | false | countably infinite | false | ||
| gYear | partial | false | countably infinite | false | ||
| gMonthDay | partial | false | countably infinite | false | ||
| gDay | partial | false | countably infinite | false | ||
| gMonth | partial | false | countably infinite | false | ||
| hexBinary | false | false | countably infinite | false | ||
| base64Binary | false | false | countably infinite | false | ||
| anyURI | false | false | countably infinite | false | ||
| QName | false | false | countably infinite | false | ||
| NOTATION | false | false | countably infinite | false | ||
| derived | normalizedString | false | false | countably infinite | false | |
| token | false | false | countably infinite | false | ||
| language | false | false | countably infinite | false | ||
| IDREFS | false | false | countably infinite | false | ||
| ENTITIES | false | false | countably infinite | false | ||
| NMTOKEN | false | false | countably infinite | false | ||
| NMTOKENS | false | false | countably infinite | false | ||
| Name | false | false | countably infinite | false | ||
| NCName | false | false | countably infinite | false | ||
| ID | false | false | countably infinite | false | ||
| IDREF | false | false | countably infinite | false | ||
| ENTITY | false | false | countably infinite | false | ||
| integer | total | false | countably infinite | true | ||
| nonPositiveInteger | total | false | countably infinite | true | ||
| negativeInteger | total | false | countably infinite | true | ||
| long | total | true | finite | true | ||
| int | total | true | finite | true | ||
| short | total | true | finite | true | ||
| byte | total | true | finite | true | ||
| nonNegativeInteger | total | false | countably infinite | true | ||
| unsignedLong | total | true | finite | true | ||
| unsignedInt | total | true | finite | true | ||
| unsignedShort | total | true | finite | true | ||
| unsignedByte | total | true | finite | true | ||
| positiveInteger | total | false | countably infinite | true | ||
The ·primitive· datatypes duration, dateTime, time, date, gYearMonth, gMonthDay, gDay, gMonth and gYear use lexical formats inspired by [ISO 8601]. Following [ISO 8601], the lexical forms of these datatypes can include only the characters #20 through #7F. This appendix provides more detail on the ISO formats and discusses some deviations from them for the datatypes defined in this specification.
[ISO 8601] "specifies the representation of dates in the proleptic Gregorian calendar and times and representations of periods of time". The proleptic Gregorian calendar includes dates prior to 1582 (the year it came into use as an ecclesiastical calendar). It should be pointed out that the datatypes described in this specification do not cover all the types of data covered by [ISO 8601], nor do they support all the lexical representations for those types of data.
[ISO 8601] lexical formats are described using "pictures" in which characters are used in place of decimal digits. The allowed decimal digits are (#x30-#x39). For the primitive datatypes dateTime, time, date, gYearMonth, gMonthDay, gDay, gMonth and gYear. these characters have the following meanings:
For all the information items indicated by the above characters, leading zeros are required where indicated.
In addition to the above, certain characters are used as designators and appear as themselves in lexical formats.
In the lexical format for duration the following characters are also used as designators and appear as themselves in lexical formats:
The values of the Year, Month, Day, Hour and Minutes components are not restricted but allow an arbitrary integer. Similarly, the value of the Seconds component allows an arbitrary decimal. Thus, the lexical format for duration and datatypes derived from it does not follow the alternative format of § 5.5.3.2.1 of [ISO 8601].
[ISO 8601] supports a variety of "truncated" formats in which some of the characters on the left of specific formats, for example, the century, can be omitted. Truncated formats are, in general, not permitted for the datatypes defined in this specification with three exceptions. The time datatype uses a truncated format for dateTime which represents an instant of time that recurs every day. Similarly, the gMonthDay and gDay datatypes use left-truncated formats for date. The datatype gMonth uses a right and left truncated format for date.
[ISO 8601] also supports a variety of "reduced" or right-truncated formats in which some of the characters to the right of specific formats, such as the time specification, can be omitted. Right truncated formats are also, in general, not permitted for the datatypes defined in this specification with the following exceptions: right-truncated representations of dateTime are used as lexical representations for date, gMonth, gYear.
An optional minus sign is allowed immediately preceding, without a space, the lexical representations for duration, dateTime, date, gYearMonth, gYear.
To accommodate year values greater than 9999, more than four digits are allowed in the year representations of dateTime, date, gYearMonth, and gYear. This follows [ISO 8601:2000 Second Edition].
Given a dateTime S and a duration D, this appendix specifies how to compute a dateTime E where E is the end of the time period with start S and duration D i.e. E = S + D. Such computations are used, for example, to determine whether a dateTime is within a specific time period. This appendix also addresses the addition of durations to the datatypes date, gYearMonth, gYear, gDay and gMonth, which can be viewed as a set of dateTimes. In such cases, the addition is made to the first or starting dateTime in the set.
This is a logical explanation of the process. Actual implementations are free to optimize as long as they produce the same results. The calculation uses the notation S[year] to represent the year field of S, S[month] to represent the month field, and so on. It also depends on the following functions:
| 31 | M = January, March, May, July, August, October, or December | |
| 30 | M = April, June, September, or November | |
| 29 | M = February AND (modulo(Y, 400) = 0 OR (modulo(Y, 100) != 0) AND modulo(Y, 4) = 0) | |
| 28 | Otherwise | |
Essentially, this calculation is equivalent to separating D into <year,month> and <day,hour,minute,second> fields. The <year,month> is added to S. If the day is out of range, it is pinned to be within range. Thus April 31 turns into April 30. Then the <day,hour,minute,second> is added. This latter addition can cause the year and month to change.
Leap seconds are handled by the computation by treating them as overflows. Essentially, a value of 60 seconds in S is treated as if it were a duration of 60 seconds added to S (with a zero seconds field). All calculations thereafter use 60 seconds per minute.
Thus the addition of either PT1M or PT60S to any dateTime will always produce the same result. This is a special definition of addition which is designed to match common practice, and -- most importantly -- be stable over time.
A definition that attempted to take leap-seconds into account would need to be constantly updated, and could not predict the results of future implementation's additions. The decision to introduce a leap second in UTC is the responsibility of the [International Earth Rotation Service (IERS)]. They make periodic announcements as to when leap seconds are to be added, but this is not known more than a year in advance. For more information on leap seconds, see [U.S. Naval Observatory Time Service Department].
The following is the precise specification. These steps must be followed in the same order. If a field in D is not specified, it is treated as if it were zero. If a field in S is not specified, it is treated in the calculation as if it were the minimum allowed value in that field, however, after the calculation is concluded, the corresponding field in E is removed (set to unspecified).
Examples:
| dateTime | duration | result |
|---|---|---|
| 2000-01-12T12:13:14Z | P1Y3M5DT7H10M3.3S | 2001-04-17T19:23:17.3Z |
| 2000-01 | -P3M | 1999-10 |
| 2000-01-12 | PT33H | 2000-01-13 |
Time durations are added by simply adding each of their fields, respectively, without overflow.
The order of addition of durations to instants is significant. For example, there are cases where:
((dateTime + duration1) + duration2) != ((dateTime + duration2) + duration1)
Example:
(2000-03-30 + P1D) + P1M = 2000-03-31 + P1M = 2000-04-30
(2000-03-30 + P1M) + P1D = 2000-04-30 + P1D = 2000-05-01
A ·regular expression· R is a sequence of characters that denote a set of strings L(R). When used to constrain a ·lexical space·, a regular expression R asserts that only strings in L(R) are valid literals for values of that type.
A (#x41) and end with the character
Z (#x5a) would be defined as follows:
<simpleType name='myString'> <restriction base='string'> <pattern value='A.*Z'/> </restriction> </simpleType>In regular expression languages that are not implicitly anchored at the head and tail, it is customary to write the equivalent regular expression as:
^A.*Z$
where "^" anchors the pattern at the head and "$" anchors at the tail.
In those rare cases where an unanchored match is desired, including
.* at the beginning and ending of the regular expression will
achieve the desired results. For example, a datatype ·derived· from string such that all values must contain at least 3 consecutive A (#x41) characters somewhere within the value could be defined as follows:<simpleType name='myString'> <restriction base='string'> <pattern value='.*AAA.*'/> </restriction> </simpleType>
[Definition:] A
regular expression is composed from zero or more
·branch·es, separated by | characters.
| Regular Expression | ||||
|
| For all ·branch·es S, and for all ·regular expression·s T, valid ·regular expression·s R are: | Denoting the set of strings L(R) containing: |
|---|---|
| (empty string) | the set containing just the empty string |
| S | all strings in L(S) |
| S|T | all strings in L(S) and all strings in L(T) |
[Definition:] A branch consists of zero or more ·piece·s, concatenated together.
| Branch | ||||
|
| For all ·piece·s S, and for all ·branch·es T, valid ·branch·es R are: | Denoting the set of strings L(R) containing: |
|---|---|
| S | all strings in L(S) |
| ST | all strings st with s in L(S) and t in L(T) |
[Definition:] A piece is an ·atom·, possibly followed by a ·quantifier·.
| Piece | ||||
|
| For all ·atom·s S and non-negative integers n, m such that n <= m, valid ·piece·s R are: | Denoting the set of strings L(R) containing: |
|---|---|
| S | all strings in L(S) |
| S? | the empty string, and all strings in L(S). |
| S* | All strings in L(S?) and all strings st with s in L(S*) and t in L(S). ( all concatenations of zero or more strings from L(S) ) |
| S+ | All strings st with s in L(S) and t in L(S*). ( all concatenations of one or more strings from L(S) ) |
| S{n,m} | All strings st with s in L(S) and t in L(S{n-1,m-1}). ( All sequences of at least n, and at most m, strings from L(S) ) |
| S{n} | All strings in L(S{n,n}). ( All sequences of exactly n strings from L(S) ) |
| S{n,} | All strings in L(S{n}S*) ( All sequences of at least n, strings from L(S) ) |
| S{0,m} | All strings st with s in L(S?) and t in L(S{0,m-1}). ( All sequences of at most m, strings from L(S) ) |
| S{0,0} | The set containing only the empty string |
S{,m}, since it is logically equivalent to S{0,m}.
We have, therefore, left this logical possibility out of the regular
expression language defined by this specification.
[Definition:]
A quantifier
is one of ?, *, +,
{n,m} or {n,}, which have the meanings
defined in the table above.
| Quanitifer | ||||||||||||||||||||
|
[Definition:] An atom is either a ·normal character·, a ·character class·, or a parenthesized ·regular expression·.
| Atom | ||||
|
| For all ·normal character·s c, ·character class·es C, and ·regular expression·s S, valid ·atom·s R are: | Denoting the set of strings L(R) containing: |
|---|---|
| c | the single string consisting only of c |
| C | all strings in L(C) |
| (S) | all strings in L(S) |
[Definition:]
A metacharacter
is either ., \, ?,
*, +, {, }
(, ), [ or ].
These characters have special meanings in ·regular expression·s,
but can be escaped to form ·atom·s that denote the
sets of strings containing only themselves, i.e., an escaped
·metacharacter· behaves like a ·normal character·.
[Definition:] A normal character is any XML character that is not a metacharacter. In ·regular expression·s, a normal character is an atom that denotes the singleton set of strings containing only itself.
| Normal Character | ||||
|
Note that a ·normal character· can be represented either as itself, or with a character reference.
[Definition:] A character class is an ·atom· R that identifies a set of characters C(R). The set of strings L(R) denoted by a character class R contains one single-character string "c" for each character c in C(R).
| Character Class | ||||
|
A character class is either a ·character class escape· or a ·character class expression·.
[Definition:]
A
character class expression is a ·character group· surrounded
by [ and ] characters. For all character
groups G, [G] is a valid character class
expression, identifying the set of characters
C([G]) = C(G).
| Character Class Expression | ||||
|
[Definition:] A character group is either a ·positive character group·, a ·negative character group·, or a ·character class subtraction·.
| Character Group | ||||
|
[Definition:] A positive character group consists of one or more ·character range·s or ·character class escape·s, concatenated together. A positive character group identifies the set of characters containing all of the characters in all of the sets identified by its constituent ranges or escapes.
| Positive Character Group | ||||
|
| For all ·character range·s R, all ·character class escape·s E, and all ·positive character group·s P, valid ·positive character group·s G are: | Identifying the set of characters C(G) containing: |
|---|---|
| R | all characters in C(R). |
| E | all characters in C(E). |
| RP | all characters in C(R) and all characters in C(P). |
| EP | all characters in C(E) and all characters in C(P). |
[Definition:]
A negative character group is a
·positive character group· preceded by the ^ character.
For all ·positive character group·s P, ^P
is a valid negative character group, and C(^P)
contains all XML characters that are not in C(P).
| Negative Character Group | ||||
|
[Definition:]
A
character class subtraction is a ·character class expression·
subtracted from a ·positive character group· or
·negative character group·, using the - character.
| Character Class Subtraction | ||||
|
For any ·positive character group· or ·negative character group· G, and any ·character class expression· C, G-C is a valid ·character class subtraction·, identifying the set of all characters in C(G) that are not also in C(C).
[Definition:] A character range R identifies a set of characters C(R) containing all XML characters with UCS code points in a specified range.
| Character Range | ||||||||||||||||||||
|
A single XML character is a ·character range· that identifies the set of characters containing only itself. All XML characters are valid character ranges, except as follows:
[, ], - and \ characters are not
valid character ranges;
^ character is only valid at the beginning of a
·positive character group· if it is part of a
·negative character group·
- character is a valid character range only at the beginning
or end of a ·positive character group·.
A ·character range· ·may· also be written in the form s-e, identifying the set that contains all XML characters with UCS code points greater than or equal to the code point of s, but not greater than the code point of e.
s-e is a valid character range iff:
\
^
\ or [; and
[Definition:] A character class escape is a short sequence of characters that identifies predefined character class. The valid character class escapes are the ·single character escape·s, the ·multi-character escape·s, and the ·category escape·s (including the ·block escape·s).
| Character Class Escape | ||||
|
[Definition:] A single character escape identifies a set containing a only one character -- usually because that character is difficult or impossible to write directly into a ·regular expression·.
| Single Character Escape | ||||
|
| The valid ·single character escape·s are: | Identifying the set of characters C(R) containing: |
|---|---|
\n | the newline character (#xA) |
\r | the return character (#xD) |
\t | the tab character (#x9) |
\\ | \ |
\| | | |
\. | . |
\- | - |
\^ | ^ |
\? | ? |
\* | * |
\+ | + |
\{ | { |
\} | } |
\( | ( |
\) | ) |
\[ | [ |
\] | ] |
[Definition:]
[Unicode Database] specifies a number of possible
values for the "General Category" property
and provides mappings from code points to specific character properties.
The set containing all characters that have property X,
can be identified with a category escape \p{X}.
The complement of this set is specified with the
category escape \P{X}.
([\P{X}] = [^\p{X}]).
| Category Escape | ||||||||||||
|
The following table specifies the recognized values of the "General Category" property.
| Category | Property | Meaning |
|---|---|---|
| Letters | L | All Letters |
| Lu | uppercase | |
| Ll | lowercase | |
| Lt | titlecase | |
| Lm | modifier | |
| Lo | other | |
| Marks | M | All Marks |
| Mn | nonspacing | |
| Mc | spacing combining | |
| Me | enclosing | |
| Numbers | N | All Numbers |
| Nd | decimal digit | |
| Nl | letter | |
| No | other | |
| Punctuation | P | All Punctuation |
| Pc | connector | |
| Pd | dash | |
| Ps | open | |
| Pe | close | |
| Pi | initial quote (may behave like Ps or Pe depending on usage) | |
| Pf | final quote (may behave like Ps or Pe depending on usage) | |
| Po | other | |
| Separators | Z | All Separators |
| Zs | space | |
| Zl | line | |
| Zp | paragraph | |
| Symbols | S | All Symbols |
| Sm | math | |
| Sc | currency | |
| Sk | modifier | |
| So | other | |
| Other | C | All Others |
| Cc | control | |
| Cf | format | |
| Co | private use | |
| Cn | not assigned | |
| Categories | ||||||||||||||||||||||||||||||||
|
Cs property.
The Cs property identifies "surrogate" characters, which do not
occur at the level of the "character abstraction" that XML instance documents
operate on.
[Definition:]
[Unicode Database] groups code points into a number of blocks
such as Basic Latin (i.e., ASCII), Latin-1 Supplement, Hangul Jamo,
CJK Compatibility, etc.
The set containing all characters that have block name X
(with all white space stripped out),
can be identified with a block escape \p{IsX}.
The complement of this set is specified with the
block escape \P{IsX}.
([\P{IsX}] = [^\p{IsX}]).
| Block Escape | ||||
|
The following table specifies the recognized block names (for more information, see the "Blocks.txt" file in [Unicode Database]).
| Start Code | End Code | Block Name | Start Code | End Code | Block Name | |
|---|---|---|---|---|---|---|
| #x0000 | #x007F | BasicLatin | #x0080 | #x00FF | Latin-1Supplement | |
| #x0100 | #x017F | LatinExtended-A | #x0180 | #x024F | LatinExtended-B | |
| #x0250 | #x02AF | IPAExtensions | #x02B0 | #x02FF | SpacingModifierLetters | |
| #x0300 | #x036F | CombiningDiacriticalMarks | #x0370 | #x03FF | Greek | |
| #x0400 | #x04FF | Cyrillic | #x0530 | #x058F | Armenian | |
| #x0590 | #x05FF | Hebrew | #x0600 | #x06FF | Arabic | |
| #x0700 | #x074F | Syriac | #x0780 | #x07BF | Thaana | |
| #x0900 | #x097F | Devanagari | #x0980 | #x09FF | Bengali | |
| #x0A00 | #x0A7F | Gurmukhi | #x0A80 | #x0AFF | Gujarati | |
| #x0B00 | #x0B7F | Oriya | #x0B80 | #x0BFF | Tamil | |
| #x0C00 | #x0C7F | Telugu | #x0C80 | #x0CFF | Kannada | |
| #x0D00 | #x0D7F | Malayalam | #x0D80 | #x0DFF | Sinhala | |
| #x0E00 | #x0E7F | Thai | #x0E80 | #x0EFF | Lao | |
| #x0F00 | #x0FFF | Tibetan | #x1000 | #x109F | Myanmar | |
| #x10A0 | #x10FF | Georgian | #x1100 | #x11FF | HangulJamo | |
| #x1200 | #x137F | Ethiopic | #x13A0 | #x13FF | Cherokee | |
| #x1400 | #x167F | UnifiedCanadianAboriginalSyllabics | #x1680 | #x169F | Ogham | |
| #x16A0 | #x16FF | Runic | #x1780 | #x17FF | Khmer | |
| #x1800 | #x18AF | Mongolian | #x1E00 | #x1EFF | LatinExtendedAdditional | |
| #x1F00 | #x1FFF | GreekExtended | #x2000 | #x206F | GeneralPunctuation | |
| #x2070 | #x209F | SuperscriptsandSubscripts | #x20A0 | #x20CF | CurrencySymbols | |
| #x20D0 | #x20FF | CombiningMarksforSymbols | #x2100 | #x214F | LetterlikeSymbols | |
| #x2150 | #x218F | NumberForms | #x2190 | #x21FF | Arrows | |
| #x2200 | #x22FF | MathematicalOperators | #x2300 | #x23FF | MiscellaneousTechnical | |
| #x2400 | #x243F | ControlPictures | #x2440 | #x245F | OpticalCharacterRecognition | |
| #x2460 | #x24FF | EnclosedAlphanumerics | #x2500 | #x257F | BoxDrawing | |
| #x2580 | #x259F | BlockElements | #x25A0 | #x25FF | GeometricShapes | |
| #x2600 | #x26FF | MiscellaneousSymbols | #x2700 | #x27BF | Dingbats | |
| #x2800 | #x28FF | BraillePatterns | #x2E80 | #x2EFF | CJKRadicalsSupplement | |
| #x2F00 | #x2FDF | KangxiRadicals | #x2FF0 | #x2FFF | IdeographicDescriptionCharacters | |
| #x3000 | #x303F | CJKSymbolsandPunctuation | #x3040 | #x309F | Hiragana | |
| #x30A0 | #x30FF | Katakana | #x3100 | #x312F | Bopomofo | |
| #x3130 | #x318F | HangulCompatibilityJamo | #x3190 | #x319F | Kanbun | |
| #x31A0 | #x31BF | BopomofoExtended | #x3200 | #x32FF | EnclosedCJKLettersandMonths | |
| #x3300 | #x33FF | CJKCompatibility | #x3400 | #x4DB5 | CJKUnifiedIdeographsExtensionA | |
| #x4E00 | #x9FFF | CJKUnifiedIdeographs | #xA000 | #xA48F | YiSyllables | |
| #xA490 | #xA4CF | YiRadicals | #xAC00 | #xD7A3 | HangulSyllables | |
| #xE000 | #xF8FF | PrivateUse | ||||
| #xF900 | #xFAFF | CJKCompatibilityIdeographs | #xFB00 | #xFB4F | AlphabeticPresentationForms | |
| #xFB50 | #xFDFF | ArabicPresentationForms-A | #xFE20 | #xFE2F | CombiningHalfMarks | |
| #xFE30 | #xFE4F | CJKCompatibilityForms | #xFE50 | #xFE6F | SmallFormVariants | |
| #xFE70 | #xFEFE | ArabicPresentationForms-B | #xFEFF | #xFEFF | Specials | |
| #xFF00 | #xFFEF | HalfwidthandFullwidthForms | #xFFF0 | #xFFFD | Specials |
HighSurrogates,
LowSurrogates and HighPrivateUseSurrogates blocks.
These blocks identify "surrogate" characters, which do not
occur at the level of the "character abstraction" that XML instance documents
operate on.
For example, the ·block escape· for identifying the
ASCII characters is \p{IsBasicLatin}.
[Definition:] A multi-character escape provides a simple way to identify a commonly used set of characters:
| Multi-Character Escape | ||||||||
|
| Character sequence | Equivalent ·character class· |
|---|---|
| . | [^\n\r] |
| \s | [#x20\t\n\r] |
| \S | [^\s] |
| \i | the set of initial name characters, those ·match·ed by Letter | '_' | ':' |
| \I | [^\i] |
| \c | the set of name characters, those ·match·ed by NameChar |
| \C | [^\c] |
| \d | \p{Nd} |
| \D | [^\d] |
| \w | [#x0000-#x10FFFF]-[\p{P}\p{Z}\p{C}] (all characters except the set of "punctuation", "separator" and "other" characters) |
| \W | [^\w] |
The listing below is for the benefit of readers of a printed version of this document: it collects together all the definitions which appear in the document above.
| characters.
The following have contributed material to the first edition of this specification:
Asir S. Vedamuthu, webMethods, Inc
Mark Davis, IBM
Co-editor Ashok Malhotra's work on this specification from March 1999 until February 2001 was supported by IBM. From February 2001 until May 2004 it was supported by Microsoft.
The editors acknowledge the members of the XML Schema Working Group, the members of other W3C Working Groups, and industry experts in other forums who have contributed directly or indirectly to the process or content of creating this document. The Working Group is particularly grateful to Lotus Development Corp. and IBM for providing teleconferencing facilities.
At the time the first edition of this specification was published, the members of the XML Schema Working Group were:
The XML Schema Working Group has benefited in its work from the participation and contributions of a number of people not currently members of the Working Group, including in particular those named below. Affiliations given are those current at the time of their work with the WG.
The lists given above pertain to the first edition. At the time work on this second edition was completed, the membership of the Working Group was:
We note with sadness the accidental death of Mario Jeckle shortly after the completion of work on this document. In addition to those named above, several people served on the Working Group during the development of this second edition: